Vishay Semiconductors SiC653A 50A VRPower®統合電力段
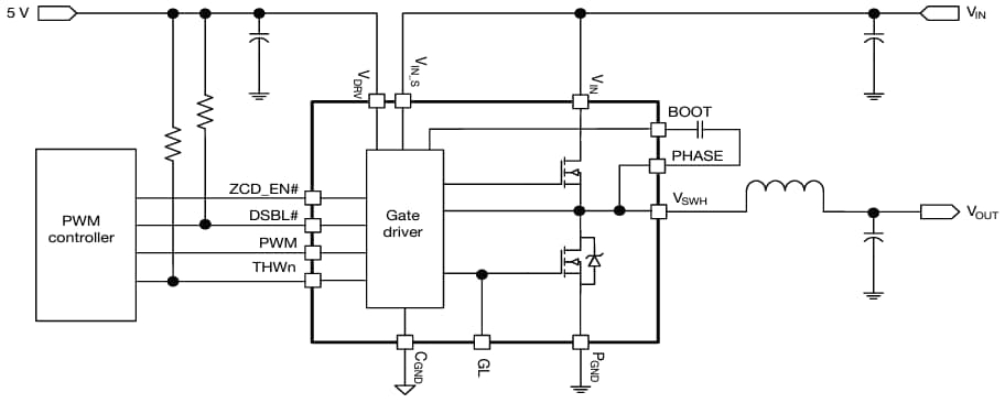
Vishay Semiconductors SiC653A 50A VRPower® 統合電力段は、同期バックアプリケーション用に最適化されており、高電流、効率性、電力密度が備わっています。Vishay Semiconductors SiC653Aは、コンパクトな5mm x 5mm MLPパッケージに収められており、1位相あたり最大50Aまでの連続電流を供給できる電圧レギュレータをイネーブルします。VishayのGen IV TrenchFET MOSFET技術を特徴とするSiC653Aは、優れた性能を目的にスイッチング損失と導通損失を最小限に抑えます。先進的なゲートドライバICには、大電流駆動能力、適応型デッドタイム制御、統合ブートストラップ・ショットキーダイオード、温度監視用の熱警告(THWn)、軽負荷効率を向上させるゼロ電流検出が搭載されています。このドライバは、トライステートPWM、3.3V、5Vロジックに対応しており、さまざまなPWMコントローラとの互換性があります。特徴
- 熱強化型PowerPAK® MLP55-31Lパッケージ
- Gen V MOSFET技術とローサイドMOSFET (統合ショットキーダイオード搭載)
- 50A以上の連続電流、70Aピーク(10ms)、100Aピーク(10μs)を供給
- ピーク効率: 95%
- 高周波動作(最大1.5MHz)
- 12V入力段向けに最適化されたパワーMOSFET
- トライステートおよびホールドオフ付き3.3Vおよび5V PWMロジック
- 軽負荷効率向上のためのゼロ電流検出制御
- 低PWM伝搬遅延(<20ns)
- 熱監視フラグ
- 低電圧ロックアウト保護
- アプリケーションには、CPU、GPU、メモリ用の多相VRDあり
代表的なアプリケーション
公開: 2024-11-19
| 更新済み: 2024-12-16
