特徴
- 4.5V to 15V input voltage
- Adjustable output voltage down to 0.6V
- 3A continuous output current
- Integrated compensation
- 600kHz switching frequency
- Ultrafast transient response
- <5μA typical shutdown current
- Cycle by cycle current limit
- Power good function
- Fixed soft start: 2.9ms (typical)
アプリケーション
- Graphics cards
- Set-top boxes
- LCD TVs
- Notebook computers
- HDD/SSD
ビデオ
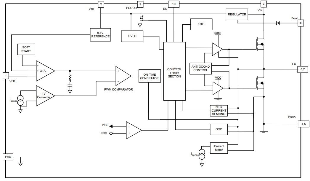
Functional Block Diagram
Additional Resources
公開: 2015-01-20
| 更新済み: 2022-03-11

