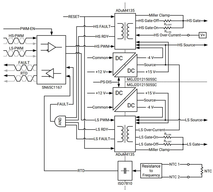
特徴
- Wolfspeedの高性能XM3 SiCハーフブリッジパワーモジュール向けに最適化されています。
- スイッチング損失の最適化を実現できる、ユーザーが構成できるターンオンおよびターンオフゲートレジスタ
- オンボード過電流、シュートスルー防止、逆極性保護
- ノイズ耐性を向上させる差動入力
- 低絶縁容量(<5pF)および100kV/µsコモンモード過渡耐性(CMTI)
- 瞬時の視覚フィードバックのための障害と電力インジケータLED
- オンボード2W絶縁電源
- ヒステリシス搭載プライマリOVLOとUVLO
- 1000Vの絶縁電圧
- 10.2V~13.2Vの入力電圧
- 16ピン・インターフェイス
- 10Aの出力ピーク電流
- -50°C~+85°Cの動作温度
ブロック図
ゲートドライバインターフェイス
公開: 2019-07-03
| 更新済み: 2024-01-16

