Würth Elektronik MagI3C電源リファレンス設計評価ボード
Würth Elektronik MagI3C電源リファレンス設計評価ボードは、MagI3Cパワーモジュールを使用して調整できる電流/電圧源の構築方法を実証するように設計されています。このボードは、MagI3C可変降圧レギュレータモジュール(VDRM)に基づいており、別に2つの制御があります。MagI3C電源リファレンス設計は、調整できる電源を必要とするアプリケーションを対象としています。このボードは、一方で調整できる最大電流で定電圧を生成できます。他方、最高電圧を調整できる定電流を発生させるようにこのボードをセットできます。MagI3C電源リファレンス設計は、0~15Vの出力電圧および2つの動作モードで0~2.5Aの電流を設定できます。調整できる出力電流制限値がセットされると、パワーモジュールは定電流源になります。あるいは、ユーザーが定義した電流制限が備わった電流源として機能します。このボードは、電流安定化モード、電圧安定化モード、出力電圧不足を示すLEDで構成されています。MagI3C電源リファレンス設計は、MagI3Cパワーモジュールから負荷に向かって安定化ポイントを離すことができます。これは、出力電圧が供給ラインの電圧降下に適応している間、離れたポイントで電圧を調整することに貢献します。MagI3C電源リファレンス設計は、鉛、NiCd、NiMH、またはリチウムイオン電池用のバッテリ充電器として、あるいは白色、赤外線、UVパワーLED用のドライバとして使用できます。
特徴
- 出力ON/OFF機械スイッチ
- LED緑色定電圧インジケータ
- LED赤色定電流インジケータ
- LED赤色出力降下インジケータ
アプリケーション
- バッテリ充電器としての機能:
- リード、NiCd、NiHM、またはリチウムイオン電池
- ドライバとしての使用:
- 白色、赤外線、UVパワーLED
仕様
- 7V~36V入力電圧範囲
- 45V最高入力電圧過渡
- 0V~15V出力電圧範囲
- 0A~2.5A出力電流制限
- 37.5W最高出力電力
- スイッチング周波数: 1MHz
ビデオ
ブロック図
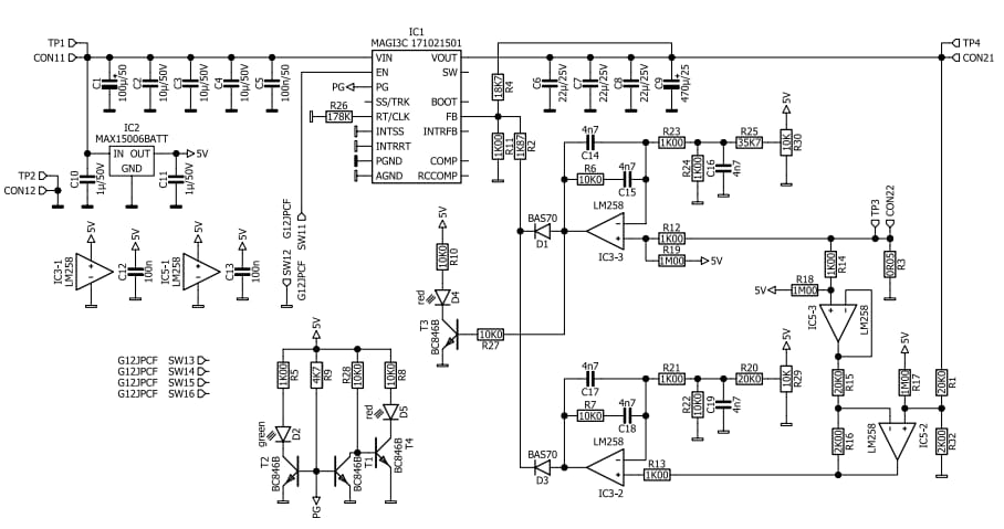
回路図
公開: 2019-09-20
| 更新済み: 2024-04-09
