Analog Devices / Maxim Integrated ADPL12010評価キット
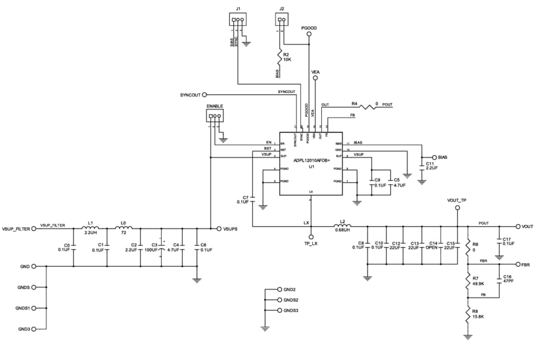
Analog Devices / Maxim Integrated ADPL12010評価キットは、ADPL12008/ADPL12010同期降圧コンバータを評価するように設計されており、20μAの自己消費電流が備わっています。この EVキットは、3V〜20Vの入力電圧で最大10Aを供給するように設計されています。ADPL12010キットの出力電圧は可変で、3.3Vに設定されており、最小限の部品変更で、0.8V~6V(1.5MHz)または最大10V(400kHz)に簡単に設定できます。この評価キットには、1.5MHzの周波数で動作するADPL12010AFOB+コンポーネントが装備されています。ADPL12010キットには、評価プロセスを促進する各種テストポイントやジャンパが含まれています。特徴
- 入力供給範囲: 3V~20V
- 0.8V~10V(1.5MHz)の範囲で出力電圧を調整可能
- 最大出力電流8A/10Aを供給
- 周波数同期入力
- イネーブル入力
- 電圧モニタリングPGOOD出力を利用可能
- 実証済みプリント回路基板(PCB)レイアウト
- 完全に組立済、テスト済
必要な機器
- ADPL12010 EVキット
- 20V、10A DC電源(PS)
- 適切な抵抗負荷、または10Aをシンクできる電子負荷
- デジタル・マルチメータ(DMM)
- オシロスコープ
公開: 2025-09-15
| 更新済み: 2025-10-02
