Analog Devices Inc. ADRF5144-EVALZ評価ボード

Analog Devices Inc. ADRF5144-EVALZ評価ボードは、シリコンプロセスで製造されたADRF5144単極双投(SPDT)スイッチの機能と性能を評価します。組み立てとテストが完了しているADRF5144-EVALZコネクタ付きボードは、ADRF5144スイッチとアプリケーション回路で組み立てられています。ADRF5144-EVALZ は、2つの電源入力、1つの制御入力、およびアースを備えています

特徴

  • ADRF5144シリコンSPDTスイッチ用のフル機能評価ボード
  • 試験装置への簡単な接続
  • 較正用のスルーライン
  • 5xエッジマウント、RF入力と出力用の2.92mmコネクタ
  • インピーダンス:50Ω

必要な機器

  • DC電源
  • ネットワーク解析器

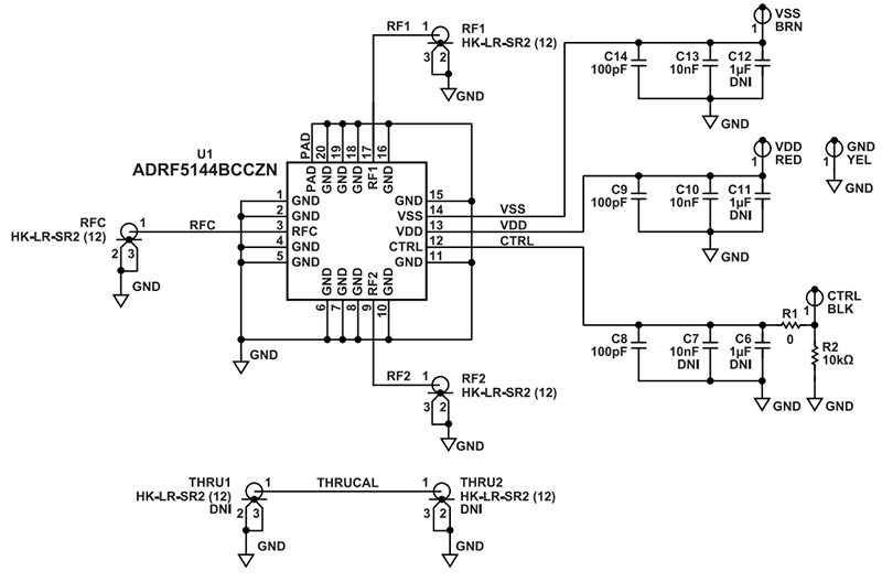
回路図

回路図 - Analog Devices Inc. ADRF5144-EVALZ評価ボード
公開: 2023-02-17 | 更新済み: 2023-12-18