Analog Devices Inc. CN0508 75Wシングルコンセント・ベンチトップ電源
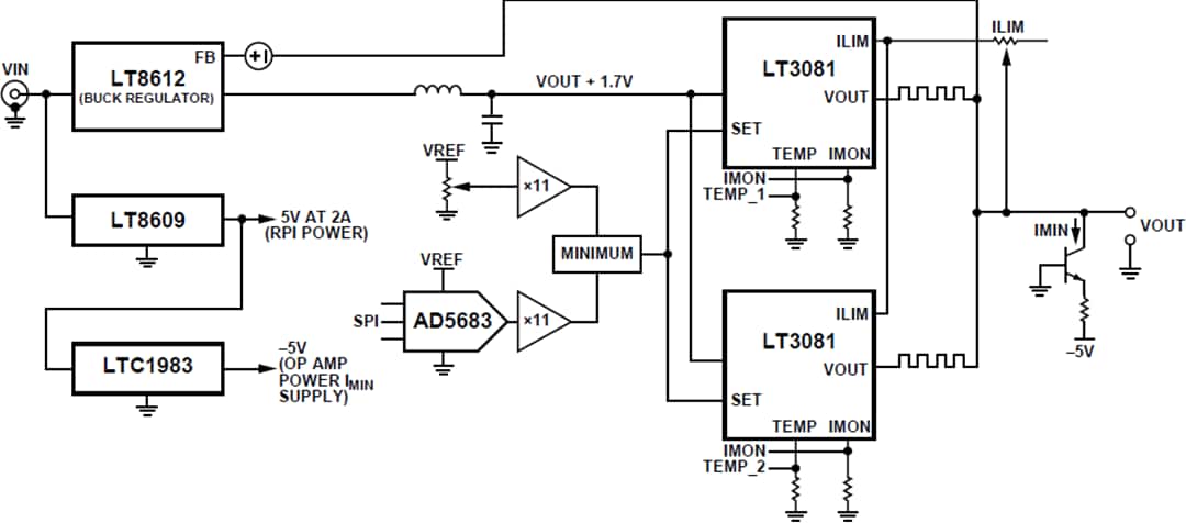
Analog Devices Inc. CN0508 75Wシングルコンセント・ベンチトップ電源(EVAL-CN0508-RPIZ)は、低コストのパワーソリューションのリファレンス設計を実現しており、高性能商用電源に匹敵する性能が備わっています。 電源は、0V~27.5Vの間で調整できる広い出力範囲および最大3Aまでの電流制限/定電流動作に対応します。 この電源は、Raspberry Pi®互換拡張ヘッダを特徴としており、ローカル・タッチスクリーンまたはワイヤレスあるいは有線ネットワーク接続のいずれかを使用した電子制御が可能です。出力電圧は、手動またはソフトウェアで制御できます。また、手動電流制限制御によって、定電圧から定電流動作への移行をセットできます。CN0508ベンチトップ電源設計には、 バック・コンバータ・プリレギュレータおよび2台の並列線形レギュレータのハイブリッド回路トポロジが採用されています。このトポロジには、バックコンバータの高電力効率とリニアレギュレータの低出力ノイズ、低リップル、調整可能な電流制限が組み合わされています。
パスデバイス(ディスクリート・トランジスタまたは集積回路レギュレータ)が熱を十分に放散するために外部ヒートシンクを必要とする線形ベンチ供給とは対照的に、回路ボード自体以外にヒートシンクは不要です。
完全ソリューションは、低コストかつコンパクトで、スタンドアロン操作または他の機器への集積を目的に簡単に構成できます。
特徴
-
Raspberry Piからのアナログおよび電子制御をともなう、0V~27.5Vの間で調整できる単出力を実現しています。
-
0A~3A定電流制限を実現
-
ローカルタッチスクリーン(TFTスクリーン)およびHDMIディスプレイの両方をサポート
-
低出力容量の低出力リップル
-
優れた過渡応答
-
かさばるヒートシンクがない状態で冷却を維持
ビデオ
ブロック図
基板レイアウト
- コネクタP1は、入力供給用のネジ端子台
- コネクタP2は、入力供給用の5.5mm x 2.5mmバレル・ジャック・コネクタ
- コネクタP3は、Raspberry Pi用の40ピン・コネクタ
- コネクタP7は、ベンチ供給の正出力ジャック
- コネクタP8は、ベンチ供給の接地出力ジャック
- ポテンショメータR43は、出力電圧の手動制御
- ポテンショメータR14は、出力電流制限の手動制御
- ヘッダP12には、ファン制御用の出力信号を搭載
セットアップ図
ソフトウェア
Raspberry Piを起動するには、ユーザーは、Analog Devices Kuiper Linuxイメージを取得し、SDカードに書き込む必要があります。Analog Devices Kuiper Linuxは、Raspberry Piを対象としたRaspbianに基づいた配布です。ADI製品のためのLinuxデバイスドライバが組み込まれています。
公開: 2020-06-26
| 更新済み: 2025-03-11
