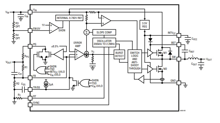
SYNCピンを使用すると、外部クロックへの同期、または低EMI動作のための拡散スペクトラム変調が可能になります。ピーク電流モードトポロジによる内部補償によって小さなインダクタを使用できるようになり、高速過渡応答と良好なループ安定性がもたらされます。これらのデバイスは、正確な1V閾値があるEN/UVピンが特徴で、VIN UVLOのプログラミングに使用したり、パーツのシャットダウンに使用できます。
TR/SSピンには、起動時の出力電圧ランプレギュレータをプログラミングするコンデンサが搭載されています。これは、VOUTが±8.5%以内のプログラミングされた出力電圧ならびに障害状態である場合にPGフラグが信号を送信している間です。LT8609Aには、さらなる低EMI放出のためのさらに遅いスイッチエッジがあります。LT8609Bには、パルススキッピングモードだけで動作するアプリケーションが備わっています。
特徴
- 広い入力電圧範囲: 3.0V~42V
- 超低自己消費電流Burst Mode®動作:
- <2.5µA IQ安定化12VIN~3.3VOUT
- 出力リップル<10mVP-P
- 高効率2MHz同期動作:
- >93%効率性@ 1A、12VINから5VOUT
- 3A最大連続出力
- 高速最小スイッチ・オンタイム: 45ns
- 調整可能かつ同期可能: 200kHz~2.2MHz
- 低EMI用のスペクトラム拡散周波数変調
- 小型インダクタの使用が可能
- 低ドロップアウト
- ピーク電流モード操作
- 正確な1Vイネーブルピン閾値
- 内部補償
- 出力ソフトスタートおよび追跡
- 小型10リードまたは16リードMSOPパッケージ
アプリケーション
- GSMトランシーバ
- 汎用降圧型
- 低EMI降圧型
ブロック図
公開: 2019-09-26
| 更新済み: 2025-06-03

