ADI LT6110デモボードDC3033Aは、LT6110を対象としたジャンパ構成になっており、内部センスレジスタ、外部25mΩセンスレジスタ、または5.4mΩPCBトレース・センス・レジスタが採用されています。LT6110デモボードDC3033Aのデフォルト構成は、LT6110を対象に設計されており、内部センスレジスタが使用されています。
仕様
- 供給電圧:2V~50V
- 300µVアンプ入力オフセット電圧
- 30µA供給電流
- 180kHz IOUT信号帯域幅
クイックスタート・セットアップ
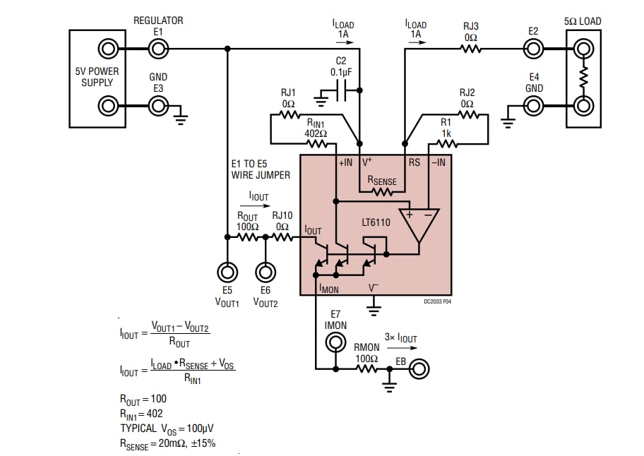
クイックセットアップ回路と方程式
公開: 2021-01-04
| 更新済み: 2022-03-11

