Analog Devices Inc. LTC7817トリプル出力バック/バック/ブーストコントローラ
Analog Devices Inc. LTC7817トリプル出力バック/バック/ブーストコントローラは、すべてのNチャンネルパワーMOSFET段を駆動します。LTC7817コントローラには、定周波数電流モード・アーキテクチャが活用されており、最大3MHzまでの位相ロック対応スイッチング周波数が可能になります。LTC7817は、4.5V~40Vの広い入力供給範囲で動作します。ブーストコンバータまたは別の補助電源の出力からバイアス接続すると、LTC7817は、起動後に最低1Vの入力電源から動作できます。ADI LTC7817は、非常に低い無負荷自己消費電流をサポートしており、バッテリ駆動システムにおける実行ランタイムが延長されます。OPTI-LOOP®補償によって、広範な出力静電容量とESR値全域で過渡応答を最適化できます。LTC7817は、高精度0.8Vリファレンス(バック用)、1.2Vリファレンス(ブースト用)、電源正常出力インジケータに対応します。LTC7817同期ブーストPass-Thru機能によって、車載用起動アプリケーションでの損失が最小限に抑えられます。
特徴
- デュアルバックPlusシングルブースト同期コントローラ
- 14μA(14.0V~3.3V、チャンネル1 ON)の低動作IQ
- 最低1Vまでの入力供給電圧のコールドクランクを介して安定化を維持する出力
- 4.5V~40Vの広いバイアス入力電圧範囲
- バックおよびブースト出力電圧最高40V
- RSENSEまたはDCR電流センシング
- ブースト同期MOSFET向け100%負荷サイクルのPass-Thru™動作
- プログラマブル固定周波数(100kHz~3MHz)
- 位相ロック対応周波数(100kHz~3MHz)
- 軽負荷時に選択できる連続モード、パルススキッピングモード、あるいは低リップルBurst Mode
- 99%デューティサイクルの非常に低いドロップアウト動作
- 1.5μAの低シャットダウンIQ
- 小型38リード5mm × 7mm QFNパッケージ
- AEC-Q100車載認定(手続き中)
アプリケーション
- 自動車と輸送
- 産業
- 軍事/航空電子
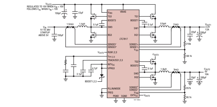
標準アプリケーション
公開: 2020-10-14
| 更新済み: 2024-11-19
