Analog Devices Inc. DC2779A評価ボード

Analog Devices Inc. DC2779A評価ボードは、LT8644S同期降圧型レギュレータを評価するように設計されています。この評価ボードは、2.7V~8Vの入力電圧範囲、1.2Vの最大出力電圧、2MHzのデフォルト・スイッチング周波数、90.2%の効率性で動作します。DC2779A評価ボードは 、VEMI端子に入力電圧を印加することで含めることができるEMIフィルタが特徴です。

特徴

  • 低リップルのバーストモード動作のために、初期設定で接地されたSYNC/MODEピンが含まれています。
  • 簡単に設定
  • EMIフィルタを含む

仕様

  • 入力供給電圧範囲:2.7V~8V
  • 出力電圧範囲:1.18V~1.22V
  • スイッチング周波数 : 2MHz typical
  • 効率: 90.2%最大

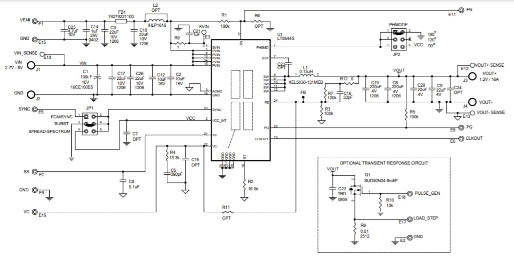
スキーム図

回路図 - Analog Devices Inc. DC2779A評価ボード
公開: 2022-01-21 | 更新済み: 2022-03-11