Analog Devices Inc. LT8644S DC/DCコンバータ
Analog Devices Inc. LT8644S DC-DCコンバータは 、モノリシック、定周波数、電流モード降圧型コンバータです。これらのコンバータは、第2世代サイレントスイッチャー・アーキテクチャが特徴で、高スイッチング周波数での高い効率性を発揮しながらEMI放出を最小限に抑えるように設計されています。LT8644S DC-DCコンバータは、1.5V~8V PVIN範囲および0.6V~VIN VOUT 範囲で動作します。これらのコンバータは、300kHz~3.5MHzの調整可能/同期可能な周波数範囲および20nsの高速最小スイッチオンタイムを実現しています。LT8644S DC/DCコンバータは、広い負荷範囲全体での高速過渡応答と完全周波数動作を目的に、強制連続モード(FCM)で動作します。これらのコンバータは、低スタンバイ電流消費を目的にバーストモードで動作します。LT8644S DC/DCコンバータは、車載および工業電源ならびに汎用降圧型変換などのアプリケーションで使用できます。
特徴
- Silent Switcher 2アーキテクチャ
- あらゆるPCBでのEMI放出が極めて低い
- 内部バイパスコンデンサによって放射EMIを削減
- オプションのスペクトラム拡散変調
- 高周波数での高い効率性
- 最大12位相ポリフェーズ動作
- 外部補償がある高速過渡応答
- 2MHzで最大94%の効率性、3.3VIN~1.2VOUT
- 2MHzで最大93%の効率性、5VIN~1.2VOUT
- 強制連続モード(FCM)動作
- 低自己消費電流バーストモード動作
- 出力ソフトスタートと電力正常
- 小型24リード4mm×4mm LQFNパッケージ
- 車載アプリケーションを対象としたAEC-Q100認定を取得済
仕様
- 1.5V~8V PVIN 範囲
- 2.7V~8V SVIN 範囲
- 0.6V~ VIN VOUT 範囲
- 300kHz~3.5MHzの間で調整・同期が可能な周波数範囲
- 低自己消費電流バーストモード動作:
- <10mV 出力リップル
- 180µA IQ安定化5VIN~1.2VOUT
- 20ns高速最小スイッチオンタイム
アプリケーション
- 車載用および産業用電源
- 汎用降圧型変換
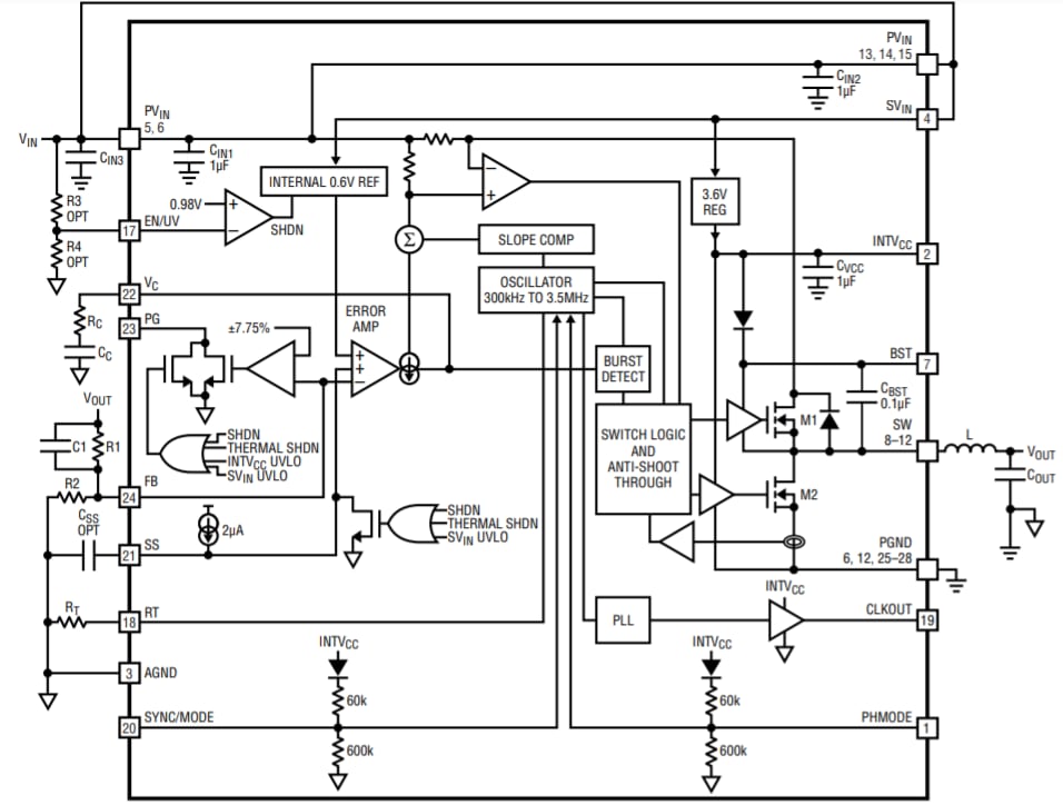
ブロック図
公開: 2022-01-21
| 更新済み: 2022-03-11
