Analog Devices Inc. EVAL-LTC7890-BZ評価ボード
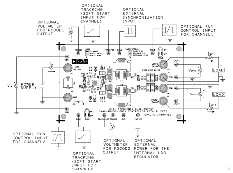
Analog Devices Inc. EVAL-LTC7890-BZ評価ボードは、Nチャンネル・シリコン(Si)電界効果トランジスタ(FET)をドライブするデュアル出力同期降圧コンバータです。EVAL-LTC7890-BZ評価ボードは、100V論理レベルSi FETと、低静止電流、高周波(100kHz~3MHzまでのプログラム可能な固定周波数)、デュアル降圧DC/DC 同期コントローラLTC7890を搭載しています。Analog Devices LTC7890は、GaN FETの専用ドライバを備えており、論理レベルのシリコンFETをドライブするのに使用できます。EVAL-LTC7890-BZは16V~72Vの入力電圧範囲で動作し、LTC7890は最大100Vで動作できます。EVAL-LTC7890-BZ評価回路は、5Vと12Vの2つの出力を生成し、各出力は最大10Aです。ボードは電流センシング用のセンス抵抗器で構成されます。モードセレクタにより、EVAL-LTC7890-BZは、軽負荷時に強制連続、パルス・スキップ、またはバースト・モード®動作が可能です。EXTVCC ピンにより、LTC7890はスイッチングレギュレータの出力または他の利用可能なソースから電力を供給でき、電力損失を削減し、効率性を向上させます。
特徴
- デュアル出力同期降圧コンバータ
- NチャンネルSi FETをドライブ
- モードセレクタにより、軽負荷時の強制連続動作、パルススキップ、またはバーストモード®動作が可能
- 電流センシング用センス抵抗器で構成
- 入力電圧範囲16V~72V
- 標準スイッチング範囲500kHz:~600kHz
- 標準効率性範囲:90.5%~95.1%
アプリケーション
- 産業用電源システム
- 航空中および医療システム
- テレコミュニケーション電源システム
ボード接続
リソース
公開: 2024-07-03
| 更新済み: 2024-07-09
