Analog Devices Inc. LTC7890/1同期降圧型コントローラ
Analog Devices LTC7890/1 同期降圧コントローラは、高性能DC/DCスイッチングレギュレータ・コントローラで、最大100Vの入力電圧からすべてのNチャネル同期窒化ガリウム(GaN)電界効果トランジスタ(FET)パワーステージをドライブします。これらのコントローラは、GaN FETを使用する際に従来直面していた課題に対するソリューションを提供します。このデバイスは、シリコン金属酸化物半導体電界効果トランジスタ(MOSFET)ソリューションと比較して、保護ダイオードや追加の外付け部品を必要とせず、アプリケーション設計を簡素化します。ADI LTC7890/1同期降圧型コントローラは、デッドタイム中にブーストピンからSWピンハイサイドドライバ供給への過充電を防止する内部スマートブートストラップスイッチをサポートしており、トップGaN FETのゲートを保護します。このシリーズは、両方のスイッチングエッジでのゲートドライバタイミングを内部的に最適化し、スマートなほぼゼロデッドタイムを供給し、効率性を向上させ、高入力電圧であっても高周波数動作が可能になります。LTC7890/1のゲート駆動電圧は、4V ~ 5.5Vの範囲で正確に調整され、性能を最適化してさまざまなGaN FETまたは論理レベルMOSFETを有効にします。
LTC7890シリーズは、40-lead (6mm × 6mm) 、サイドウェッタブル、QFNパッケージでご用意があります。他方、LTC7891には、28リード (4mm × 5mm) サイドウェッタブルQFNパッケージがあります。
特徴
- GaN駆動技術は、GaN FET向けに完全に最適化
- 広いVIN 範囲:4V~100V
- 広い出力電圧範囲:0.8V ≤ VOUT ≤ 60V
- キャッチ、クランプ、あるいはブートストラップダイオードが不要
- 高圧側ドライバ電源の過充電を防止する内部スマートブートストラップスイッチ
- 内部で最適化されたスマート・ニアゼロ・デッドタイムまたは抵抗器を使用して調整できるデッドタイム
- ターンONおよびターンOFFドライバの強度調整を実現するための分割出力ゲートドライバ
- ドライバ電圧とUVLOの精密な調整が可能
- 低IQ :5μA(48VIN から5VOUT)
- プログラマブル周波数(100kHz ~ 3MHz)
- 位相ロック対応周波数(100kHz~3MHz)
- スペクトラム拡散周波数変調
- パッケージ
- 40-lead (6mm × 6mm) 、サイドウェッタブル、QFNパッケージ(LTC7890)
- 28-lead (4mm × 5mm) サイドウェッタブル、QFNパッケージ(LTC7891)
アプリケーション
- 産業用電源システム
- 航空中および医療システム
- テレコミュニケーション電源システム
ビデオ
負荷電流に対する効率性と電力損失
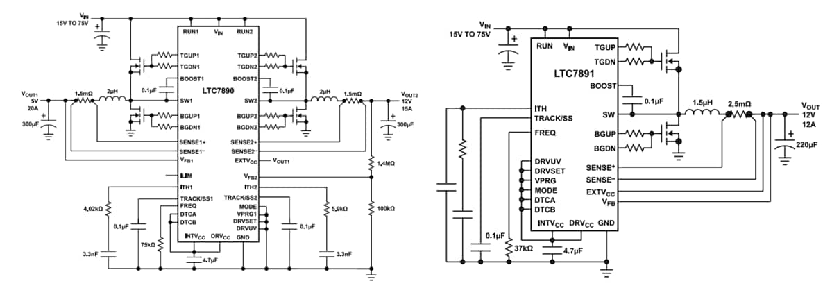
標準アプリケーション回路
公開: 2022-06-02
| 更新済み: 2025-01-28
