ADI LT3073ドロップアウト超高速リニアレギュレーターは、0.5V~1.2Vで50mVの増分、1.2V~1.8Vで100mVの増分、2V、2.5V、3V、3.3V、4.2Vでディスクリート・レベルで、デジタル選択式出力電圧を実現します。デバイスのユニティゲイン動作は実質的に、プログラミングされた出力電圧とは独立して、定出力ノイズ、PSRR、帯域幅、および負荷調整を発揮します。さらに、LT3073にはLT3073全体で定電圧を維持しワット損を最小化するために、上流のスイッチングレギュレータを制御する独自のトラッキング機能(VIOC)が含まれます。
内蔵保護には、UVLO、内部電流制限、サーマルシャットダウン(ヒステリシス搭載)が含まれます。
LT3073は、コンパクトな22-lead (3mm x 4mm) LQFNパッケージ(QFNフットプリントのラミネートパッケージ)に格納されています。
特徴
- 1.2μVRMS(10Hz~100kHz)超低RMSノイズ
- 10kHz超低スポットノイズで3nV/√
- 7μVPP、 0.1Hz~10Hzのultra-low1/fノイズ
- 1MHz高周波数PSRRで52dB
- 超高速過渡応答
- 45mVの標準ドロップアウト電圧
- 0.5V~4.2Vのデジタルプログラミングが可能な V OUT
- ライン、負荷、および温度出力公差に対して±1.5%
- 3Aで±3%の精度の高精度電流モニタ
- 3Aで±3%のプログラム可能な電流制限
- 入力範囲:0.6V~5.5V
- ±2.5%デジタル出力マージニング
- セラミック出力コンデンサでの安定性 (最小10μF)
- より大きい電流のための複数デバイスの並列接続
- 上流スイッチングコンバータを制御するVIOCピン
- 精度イネーブル/低電圧ロックアウト(UVLO)
- パワーグッド (PG) フラグ
- 温度モニタ
- 22リード (3mm x 4mm) LQFNパッケージ
アプリケーション
- RF電源 PLL、VCO、ミキサ、LNA、PA
- ハイスピード/高精度データ変換
- 低ノイズ計器
- スイッチング電源用ポストレギュレータ
- FPGAおよびDSP電源
- 医療用アプリケーション
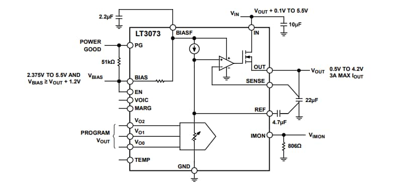
アプリケーション概略図
過渡応答
公開: 2023-03-22
| 更新済み: 2025-01-28

