Analog Devices Inc. LT3074ドロップアウトリニアレギュレータ
Analog Devices Inc. LT3074ドロップアウトリニアレギュレータは、低電圧、低ノイズ、超高速過渡応答レギュレータで、PmBus シリアルインタフェイスを備えています。これらのレギュレータは、グラフィカルユーザーインターフェイス(GUI)を備えたLTパワープレイソフトウェア開発ツールによってサポートされています。LT3074レギュレータは、10kHz~400kHzの周波数範囲で動作する制御、テレメトリ、障害報告用の PMBus 準拠のシリアル・インタフェースをサポートしています。これらのレギュレータは、 100µAの高精度基準電流をセトレスピンに供給します。LT3074レギュレータには、上流のスイッチングレギュレータを制御して定電圧を維持するトラッキング機能(VIOC)が組み込まれています。これらのレギュレータは45mVの典型的なドロップアウト電圧で3Aまで供給します。LT3074レギュレータは、プログラム可能な電流制限、高速スタートアップ機能、プログラム可能なパワーグッドを備えています。LT3074レギュレータは、高精度電流源の後に高性能ユニティゲインアンプが続くように設計されています。これらのレギュレータは、ノイズを低減し、出力電流を改善し、プリント基板(PCB)上の熱を拡散するために並列に配置することができます。LT3074レギュレータは22リード(3mmx4mm) LQFN パッケージで提供されます。これらのレギュレータは、低ノイズ計測器、高精度データ・コンバータ、RF電源、医療用アプリケーションに使用されています。
特徴
- 1.2µVRMS (10Hz~100kHz) 超低RMSノイズ
- 3.5nV/√Hz10kHz超低スポットノイズ
- 7µVP-P (0.1Hz~10Hz) 超低 1/f ノイズ
- 1MHzで52dB、高周波数で高PSRR
- セラミック出力コンデンサで安定 (10μF最小)
- より大きい電流のための複数デバイスの並列接続
- 超高速過渡応答
- 45mV典型的なドロップアウト電圧
- 22リード (3mmx4mm) LQFN パッケージ (QFN フットプリントのラミネートパッケージ) で利用可能
- PmBus 機能:
- VOUT 、IOUT 、VIN 、Vバイアス、温度レポート
- VOUT マージン
- IOUT 過電流・過電流警告リミット
- VOUT 、VIN 、VBIAS 不足電圧および過電圧警告リミット
- 過熱警告リミット
- 上流のスイッチング・コンバータを制御するVIOCピン
アプリケーション
- RF電源
- PLLとVCO
- ミキサ
- LNAとPA
- 高速・高精度データコンバータ
- 低ノイズ計器
- スイッチング電源用ポストレギュレータ
- FPGAおよびDSP電源
- 医療要件
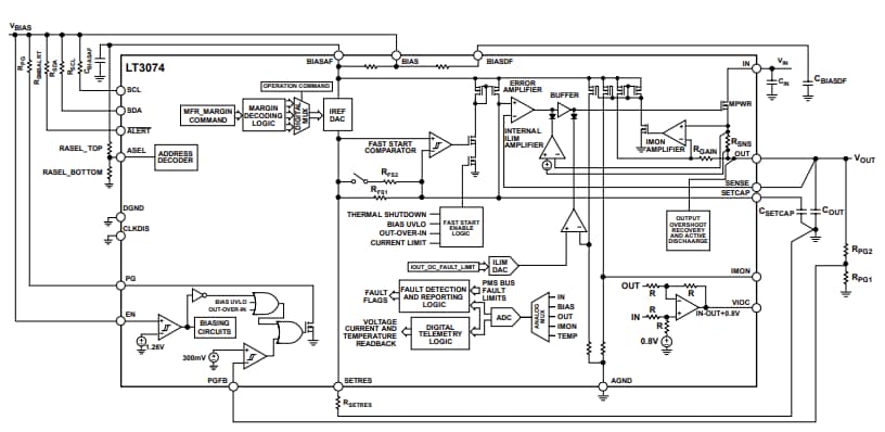
機能ブロック図
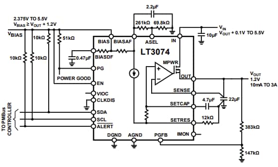
アプリケーション図
公開: 2025-01-28
| 更新済み: 2025-10-09
