Analog Devices Inc. LT3078超低ノイズリニアレギュレータ
Analog Devices Inc. LT3078超低ノイズリニアレギュレータは、低電圧、高電源除去比(PSRR)、超高速過渡応答レギュレータです。これらのレギュレータは、最大5Aを供給し、55mVの標準ドロップアウト電圧が備わっています。LT3078レギュレータは、0.6V〜5.5Vの出力電圧範囲内で動作し、5Aで ±3%のプログラマブル電流制限が特徴です。出力電圧は、精度でデジタル選択でき、0.5V ~ 1.2Vで50mV増分および1.2V ~ 1.8Vで100mV増分の調整が可能になります。これらのレギュレータには、低電圧ロックアウト(UVLO) 、内部電流制限、ヒステリシスによる熱シャットダウンといった内蔵保護が搭載されています。LT3078レギュレータは、データコンバータ、高性能FPGA、RF、およびノイズに敏感なシグナルチェーン・アプリケーションへの給電に最適です。その他の主要なアプリケーションには、低ノイズ計測機器、スイッチング電源用ポストレギュレータ、医療アプリケーションがあります。特徴
- 1.3μVRMS (10Hz ~ 100kHz) 超低RMSノイズ
- 10kHzで3.5nV/√Hzの超低スポットノイズ
- 0.1Hz〜10Hzの11µVP-P 超低1/fノイズ
- 高周波数の1MHz PSRRで49dB
- 超高速過渡応答
- 55mV標準ドロップアウト電圧
- 0.5V〜4.2VデジタルプログラマブルVOUT 範囲
仕様
- 5Aで±3%プログラマブル電流制限
- 動作出力電圧範囲:0.6V〜5.5V
- より大きい電流のための複数デバイスの並列接続
- 上流のスイッチング・コンバータを制御するVIOCピン
- 高精度イネーブル/低電圧ロックアウト(UVLO)
- 電源正常 (PG) フラグ
- 内部ダイ温度モニタ
- 3mm x 4mm 22リードLQFNパッケージ
アプリケーション
- RF電源(PLL、VCO、ミキサ、LNA、PA)
- 高速/高精度データコンバータ
- 低ノイズ計器
- スイッチング電源用ポストレギュレータ
- FPGAおよびDSP電源
- 医療用アプリケーション
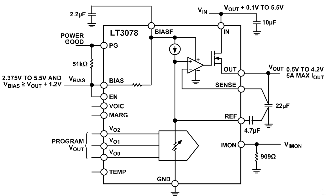
機能図
簡略標準アプリケーション回路図
過渡応答
公開: 2024-03-27
| 更新済み: 2025-01-28
