Analog Devices Inc. LT83401/LT83402降圧レギュレータ
Analog Devices LT83401/LT83402降圧型レギュレータは、超低ノイズリファレンスとSilent Switcher®アーキテクチャを組み込むように設計されています。この組み合わせによって、高い効率性と比類のない広帯域ノイズ性能の両方を達成しています。Silent Switcher超低ノイズアーキテクチャは、スイッチングレギュレータでの優れた低周波数(0.1Hz ~ 100kHz)出力ノイズ性能を発揮します。出力電圧は、単一のレジスタでプログラミングでき、結果として出力電圧の影響を受けない事実上一定の出力ノイズがもたらされます。このアーキテクチャによって、高スイッチング周波数での高い効率性を実現しながら、電磁干渉(EMI)放出が最小限に抑えられます。ADI LT83401/LT83402レギュレータは、大電流、ノイズに敏感な高効率アプリケーションに最適です。
特徴
- Silent Switcher 3アーキテクチャ
- 2.8μVRMS超低RMSノイズ(10Hz ~ 100kHz)
- 4nV/√Hz @ 10kHz超低スポットノイズ
- 超低EMI排出
- 超高速過渡応答
- 出力容量を最小化
- 高周波数での高い効率性
- 2MHzで最大92.4%の効率性、12VIN~5VOUT
- 入力電圧範囲2.8V~42V
- 出力電圧範囲:0V ~(VIN ~ 1V)
- ユニティゲイン構成:最大15VOUT
アプリケーション
- 車載用および産業用電源
- 医療アプリケーション:画像と診断
- 高速、高精度データコンバータ
- バイポーラ超低ノイズ電源
- 低ノイズ計器とディスプレイ
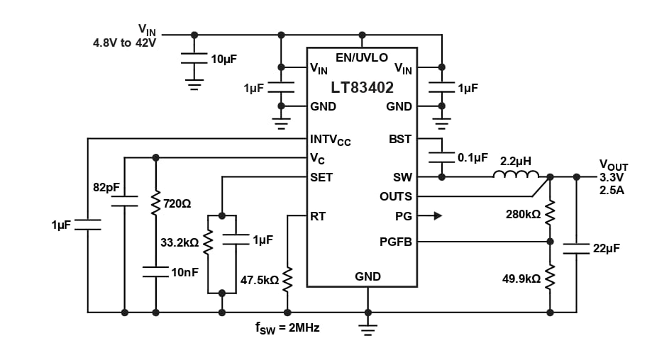
アプリケーション概略図
効率性:12V ~ 3.3V
公開: 2026-02-09
| 更新済み: 2026-02-11
