Analog Devices Inc. LTC2971 2チャンネル対応パワーシステムマネージャ
Analog Devices Inc. LTC2971 2チャンネル対応パワー・システム・マネ―ジャは、障害のシーケンス、トリム(サーボ)、監視、マージン、管理に使用されており、テレメトリとログ障害を実現しています。これらのパワーシステムマネージャには、独自のソフト接続アルゴリズムが採用されており、供給障害を最小限に抑えます。LTC2971 2チャンネル対応マネージャは、0V~60Vの入力電圧、1%以内の入力電流を監視し、エネルギーを蓄積します。これらのマネージャは、-60V~60Vまでの出力を管理し、0.25%以内にマージンまたはトリムします。代表的なアプリケーションには、コンピュータとネットワークサーバ、産業用試験と測定、高信頼性システム、ビデオと医療画像があります。特徴
- 電源2個のシーケンス、トリム、マージン、監視、管理、ログ障害、テレメトリ監視
- 入力電流を1%以内に抑えてエネルギーを蓄積
- -60V~60Vまでの出力を管理し、0.25%以内にマージンまたはトリム
- LTpowerPlay® GUIによってサポート
- 順序設定と故障管理を調整
- 複数のADI PSMデバイスを網羅
- 追加ソフトウェアなしで自律的に動作
- レギュレータのIMONピンに直接接続
アプリケーション
- コンピュータとネットワークサーバー
- 工業試験と計測
- 信頼性の高いシステム
- ビデオと医療画像
仕様
- 0V~60Vのモニタ入力電圧
- 1.8V~3.3V PMBus/SMBus/I2C準拠シリアル・インターフェイス
- 3.3V、または4.5V~60Vから給電可
- 49ピン7mm×7mm BGAパッケージでご用意あり
ビデオ
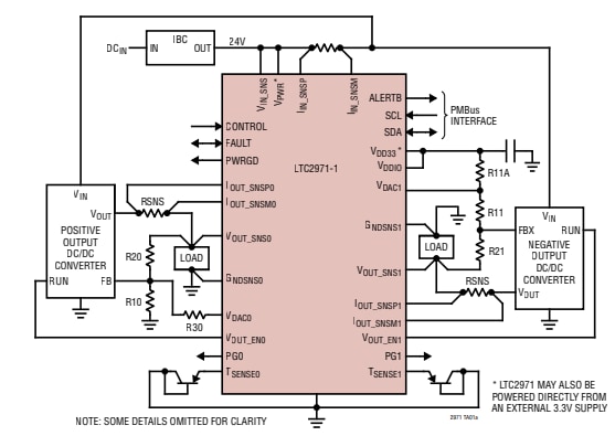
代表的なアプリケーション図回路
公開: 2020-09-18
| 更新済み: 2024-11-06
