LTC6820は、整合ソース電流とシンク電流を使用して差動信号を駆動し、トランスセンタータップとEMI削減の必要性が排除されています。レシーバの高精度ウィンドウコンパレータは、差動信号を検出します。駆動電流とコンパレータ閾値は、シンプルな外部抵抗分圧器によって設定され、必要になるケーブル長さと所望の信号対ノイズ性能向けにシステムを最適化できます。
LTC6820は、コンパクトなQFN(クワッド・フラット・ノーリード)およびMSOP(Micro小型外形パッケージ)パッケージで販売されており、スペースに制約のあるアプリケーションに最適です。
記事
電圧電気自動車に浮動する低電圧バッテリモニタ EVが主流になり、大量採用の変曲点をもたらしてます。競争力を維持するために、システム設計者は、エンドユーザーの体験に大きな影響を与えるバッテリとBMSの両方の技術を注視する必要があります。
詳細
特徴
- 車載アプリケーション向けAEC-Q100認定
- 1Mbps絶縁SPIデータ通信
- スタンダードのトランスを使用したシンプルなガルバニック絶縁
- 単一ツイストペアでの双方向インターフェイス
- 最長100メートルまでのケーブル長に対応
- 超低EMI感受性と排出
- 高ノイズ耐性または低消費電力向けに構成可能
- ISO26262準拠のシステム用に設計済
- ほとんどのSPIシステムでソフトウェアの変更不要
- 超小、2µAアイドル電流
- 自動ウェイクアップ検出
- 動作温度範囲
- LTC6820I: -40°C~+85°C
- LTC6820H: -40°C~125°C
- 2.7V〜5.5V電源電圧
- 1.7V~5.5Vのすべてのロジックにインターフェイス接続
- パッケージオプション
- QFN-16
- MSOP-16
アプリケーション
- 産業用ネットワーキング
- バッテリ監視システム
- リモートセンサ
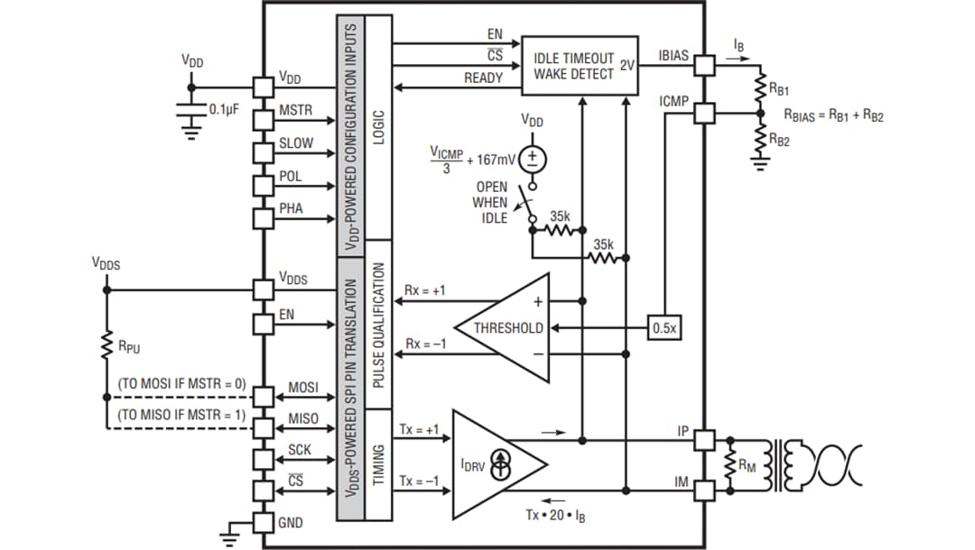
ブロック図
アプリケーション回路 - シングルLTC6820
アプリケーション回路 - 2台のLTC6820
ピン指定
ビデオ
公開: 2019-11-11
| 更新済み: 2024-11-06

