Analog Devices Inc. DC1941D isoSPI™デモボード
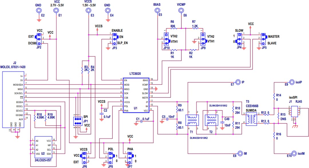
Analog Devices Inc. DC1941D isoSPI™デモボードは、絶縁2線式シリアル・ペリフェラル・インターフェイス(SPI)リファレンス回路を実現しており、LTC6820 isoSPIトランシーバに基づいています。LTC6820は、最大1MbpsまでのSPI信号を差動isoSPI信号をエンコードし、ツイストペアを介してシンプルなパルストランス経由で送信します。ツイストペアのもう一方の端では、isoSPI信号は、別のLTC6820を使用してSPIに変換したり、isoSPIインターフェースが内蔵されている別のデバイスに接続できます。DC1941Dには、あらかじめ取り付けられたLTC6820が1台搭載されており、マスタモードまたはスレーブモードで動作できます。DC590BまたはLinduino DC2026C ArduinoおよびQuikEval互換絶縁型USBシリアルコントローラボードといったQuikEval互換USB絶縁シリアルコントローラボードと連動したDC1941D isoSPIデモボードの使用が推奨されています。
回路図
公開: 2019-11-11
| 更新済み: 2025-03-20
