Analog Devices Inc. MAX38890AEVKIT 評価キット
Analog Devices Inc.のMAX38890AEVKIT評価キットは、MAX38890 5A可逆降圧/昇圧レギュレータの特性を示します。このレギュレータは、スーパーキャパシタとシステム電源レールの間で電力を伝送します。MAX38890 レギュレータは、ピーク充電、最大スーパーコンデンサ電圧、システムバックアップ電圧、バックアップインダクタ電流を外部からプログラムできます。MAX38890は、メインバッテリがありシステム電圧が充電の最小値を上回る場合に、2.5A の最大平均電流でスーパーコンデンサを充電します。スーパーコンデンサが完全に充電されると、この回路は、スーパーコンデンサを準備完了状態に維持しながら、4μA の電流を引き込みます。一次バッテリを取り外すと、MAX38890はスーパーコンデンサから電力を引き込み、5Aにプログラムされた最大ピークインダクタ電流によって、システム電圧を設定されたバックアップ電圧に調整します。特徴
- システム出力電圧範囲:2.5V ~ 5.5V
- スーパーコンデンサ電圧範囲:0.5V ~ 5.5V
- 充電モードおよびバックアップモードの最大ピークインダクタ電流制限は5A
- 抵抗器で調整可能な VSYS 電圧、VCAP 電圧
- 抵抗器で調整可能な充電電流およびバックアップ電流
- 実証済みの2層、2オンス銅プリント基板レイアウト
- コンパクトなソリューションサイズのデモンストレーションに使用
- 完全実装および試験済み
アプリケーション
- ハンドヘルド産業用機器
- 取り外し可能なバッテリを搭載したポータブルデバイス/コンピュータ
- 産業用センサとアクチュエータ
- アフターマーケット自動車トラッキング
必要な機器
- 1x MAX38890A EV キット
- 1x 6V、5Aの直流電源
- 2x デジタルマルチメータ(DMM)
概要
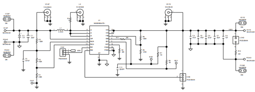
概略図
その他のリソース
公開: 2023-05-04
| 更新済み: 2023-05-08
