Analog Devices Inc. MAX38890 5Aリバーシブル・バック/ブーストレギュレータ
Analog Devices Inc. MAX388905Aリバーシブルバック/ブーストレギュレータは、スーパーキャパシタとシステム供給レールの間で電力を伝送する設計となっています。MAX38890は、システム出力範囲が2.5V ~5.5V、スーパーコンデンサ範囲が0.5V ~ 5.5Vで、しきい値精度は±1%です。-40°C ~ +125°Cの温度範囲内で動作し、3mm2、16ピンTQFNパッケージに収められているMAX38890部品は、94%のピーク効率性(充電/放電モード)、準備完了/バックアップ状態出力、準備完了状態の4μA静止電流を特徴としています。MAX38890 レギュレータは、最大スーパーコンデンサ電圧、システムバックアップ電圧、ピーク充電、バックアップインダクタ電流を外部からプログラムできます。メインバッテリが存在し、システム電圧が充電用の最小システム電圧を超えている場合、MAX38890 は最大平均電流2.5A でスーパーキャパシタを充電します。スーパーコンデンサが完全に充電されると、この回路は、スーパーコンデンサを準備完了状態に維持しながら、4μA の電流を引き込みます。一次バッテリを取り外すと、MAX38890はスーパーキャパシタから電力を取り出し、5A のプログラムされた最大ピークインダクタ電流でシステム電圧を設定されたバックアップ電圧に安定化します。
特徴
- システム出力電圧範囲:2.5V ~ 5.5V
- スーパーキャパシタ電圧範囲:0.5V ~ 5.5V
- しきい値精度:±1%
- バックアップと充電の間のヒステリシス:2.5%
- ピークインダクタ電流制限(外付け抵抗器を介してピンでプログラム可能): 1A ~ 5A
- ピーク効率、充電モードまたは放電モード: 94%
- 準備完了状態での静止電流: 4µA
- 準備完了およびバックアップ状態の出力で、システムにリアルタイムのステータスが送られます
- 3mm2 、16ピンTQFNパッケージ
- 動作温度範囲:-40°C ~ +125°C
アプリケーション
- ハンドヘルド産業用機器
- 取り外し可能なバッテリを搭載したポータブルデバイス/コンピュータ
- 産業用センサとアクチュエータ
- アフターマーケット自動車トラッキング
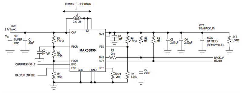
アプリケーション概略図
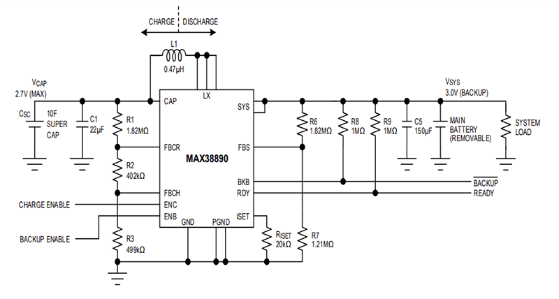
標準アプリケーション回路
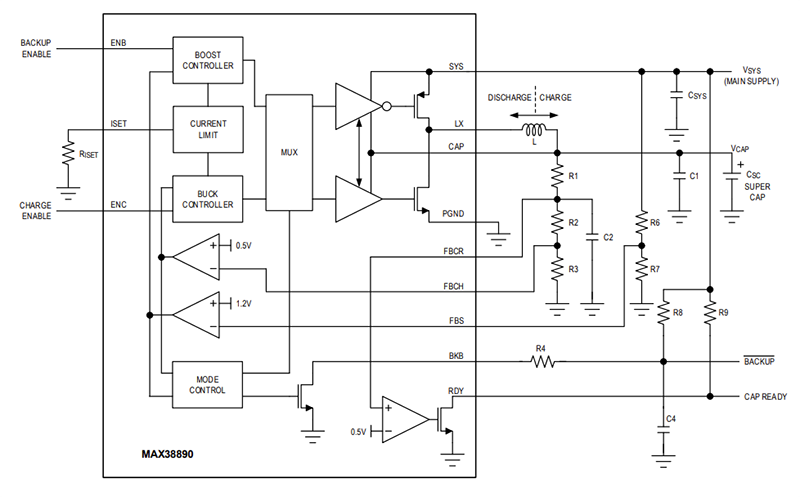
ブロック図
その他のリソース
公開: 2023-05-04
| 更新済み: 2023-05-08
