Analog Devices Inc. LTC2879X RS485/RS422トランシーバ
Analog Devices LTC2879X RS485/RS422トランシーバは、最高20Mbpsボーレートが備わっている頑丈なトランシーバです。これらのトランシーバは、低ドリフト・低漏洩回路が特徴です。LTC2879X RS485/RS422トランシーバには、優れたノイズ耐性と低デューティ・サイクル歪みのための240mVのヒステリシスが備わった完全バランス差動レシーバ閾値が備わっています。これらのトランシーバは、±60Vまでの過電圧ライン障害から保護されており、LTC2879X RS485/RS422トランシーバは厳しい環境に適した比類のない堅牢性が備わっています。また、LTC2879X RS485/RS422トランシーバは、PROFIBUS-DP(IEC 61158-2)の仕様も満たしており、全てのデータ・レートをサポートしています。LTC2879X RS485/RS4221トランシーバは、-55°C~175°Cの広い温度範囲で動作するように設計されています。また、175°Cでの重要な仕様を満たすためのテストが完了しています。LTC2879Xトランシーバのレシーバは、オープン、ショート、終端状態でのフェイルセーフになっており、ノイズの多いシステムでのデータ通信の信頼性が向上しています。LTC2879X RS485/RS422トランシーバは、小型3mm x 3mm MSOPパッケージに収められています。一般的なアプリケーションには、産業制御、石油とガス探査、PROFIBUS-DP、軍事システムがあります。
特徴
- 175°Cで完全にテスト済
- 最高±60V過電圧ライン故障保護
- 240mVヒステリシスによる完全バランス化差動レシーバ閾値
- 優れたノイズ許容差および低デューティ・サイクル動作
- オープン、ショート、クローズ状態のフェイルセーフ・レシーバ
- すべてのデータレート9.6kbps~12Mbpsををサポート
- 優れたノイズ許容差
- 低デューティ・サイクル歪み
アプリケーション
- 石油とガス探査
- 高温産業用制御
- PROFIBUS-DP
- 軍事システム
- 過酷環境
仕様
- 小型3mm x 3mm MSOPパッケージでご用意あり
- 3V~5.5V VCC電源範囲
- 最高±52kV ESD保護
- ±25Vコモン・モード作動範囲
- Level 4 IEC61000-4-4電気的高速過渡
- 20Mbps最大ボーレート
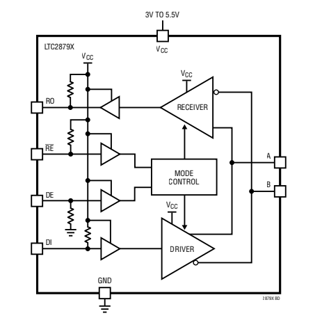
LTC2879X RS485/RS422トランシーバのブロック図
LTC2879X RS485/RS422トランシーバの一般的なアプリケーション図
公開: 2018-12-14
| 更新済み: 2023-02-14
