Analog Devices / Maxim Integrated DS28E16 1-Wireセキュア認証システム
Maxim Integrated DS28E16 1-Wireセキュア認証システムには、Maxim DeepCover®機能が集積されており、デバイスに保管されているすべてのデータを侵襲的発見から保護します。高レベルに集積されたDS28E16には、FIPS202準拠のSecure Hash Algorithm(SHA-3)の課題・応答認証とセキュアードEEPROMが組み合わされています。DS28E16セキュア認証システムは、SHA-3エンジン、256ビットのセキュアード・ユーザEEPROM、デクリメント専用カウンタ、固有64ビットROM識別番号(ROM ID)などの集積ブロックから派生した暗号ツールのコアセットを実現しています。固有ROM IDは、暗号操作のための基本的な入力パラメータとして使用されており、アプリケーション内で電子シリアル番号として機能します。このデバイスは、内部コンデンサを使用して、シングルコンタクト1-Wire®バスを介した寄生電源との通信を行います。通信は1-Wireプロトコルに従い、複数デバイスの1-Wireネットワークの場合は、ROM IDがノードアドレスとして機能します。DS28E16セキュア認証システムは、コンパクトな無鉛・RoHS準拠WLP-6およびTDFN-EP-6パッケージで販売されており、スペースに制約のあるアプリケーションに最適です。
特徴
- セキュリティ攻撃からの堅牢な保護対策
- すべての保存されているデータを検出から暗号保護
- 効率的なセキュア・ハッシュ・アルゴリズムによる認証
- 課題/応答認証のためのFIPS 202準拠SHA-3アルゴリズム
- FIPS 198準拠キーハッシュ・メッセージ認証コード(HMAC)
- 17ビットワンタイム設定可能、認証済読取を用いた非揮発性デクリメント専用カウンタ
- 秘密のための安全な保管
- ユーザデータ用の256ビットのセキュアEEPROM
- 固有かつ不変の出荷時設定の64ビット識別番号(ROM番号)
- 高度な1-Wireプロトコルによってインターフェイスを単一接点に合わせて最小化
- フルタイム・オーバードライブ通信速度
- 内部パラサイト・パワー・コンデンサ
- 動作電圧範囲: 1.71V~3.63V
- 動作温度範囲: -40°C~+85°C
- ±8kV HBM ESD保護(typical)
- 入力負荷電流: 3.5µA(typical)
- パッケージ・オプション: WLP-6、TDFN-EP-6
- リード(Pb)フリー、RoHS準拠パッケージ
アプリケーション
- 医療ツール/アクセサリ認証とキャリブレーション
- アクセサリや周辺機器セキュア認証
- バッテリ認証と充電サイクル追跡
- ホスト・コントローラ用の暗号キーのセキュアストレージ
ブロック図
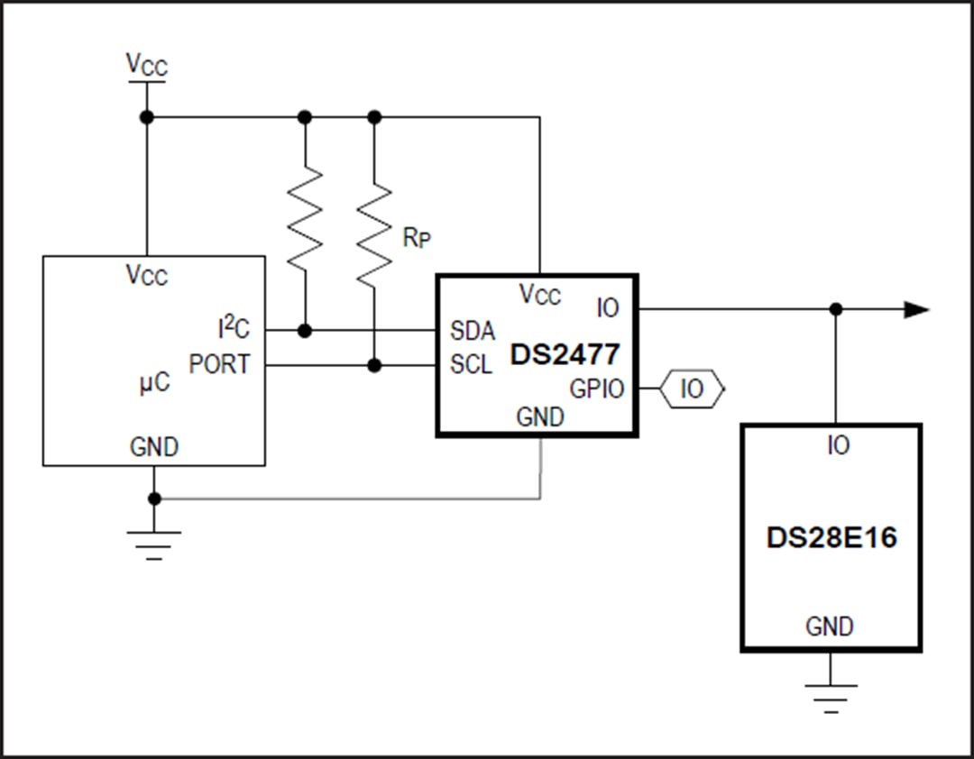
標準アプリケーション回路
公開: 2019-04-16
| 更新済み: 2023-04-20
