Analog Devices / Maxim Integrated MAX14914EVKIT評価キット
Maxim MAX14914EVKIT評価キットは、MAX14914の評価を目的に実証された設計を実現しています。MAX14914は、構成可能な産業用デジタル出力ドライバ/デジタル入力です。この評価キットを使用すると、デジタル出力(ハイサイドあるいはプッシュプルモード)またはシンプルなジャンパ設定を用いたデジタル入力のいずれかで、MAX14914の制御が可能になります。この評価キットは、外部+24V電源から給電する必要があり、完全負荷がかかっている状態で1.3A(最大)まで消費できます。MAX14914EVKITには、MAX14914ATE+がインストールされており、16ピン、4x4mm TQFN-EPパッケージに収められています。特徴
- 広範な入力電圧と負荷状態が備わっている堅牢な動作
- 温度範囲: -40°C~125°C
- 状態および障害状態のオンボードLED表示
- 逆供給電圧保護
- 実績のあるPCBレイアウト
- 完全に組立済、テスト済
キット内容
- MAX14914評価キット
- 電源: 24V
- 電圧計
- 機能ジェネレータ(オプション)
- オシロスコープ(オプション)
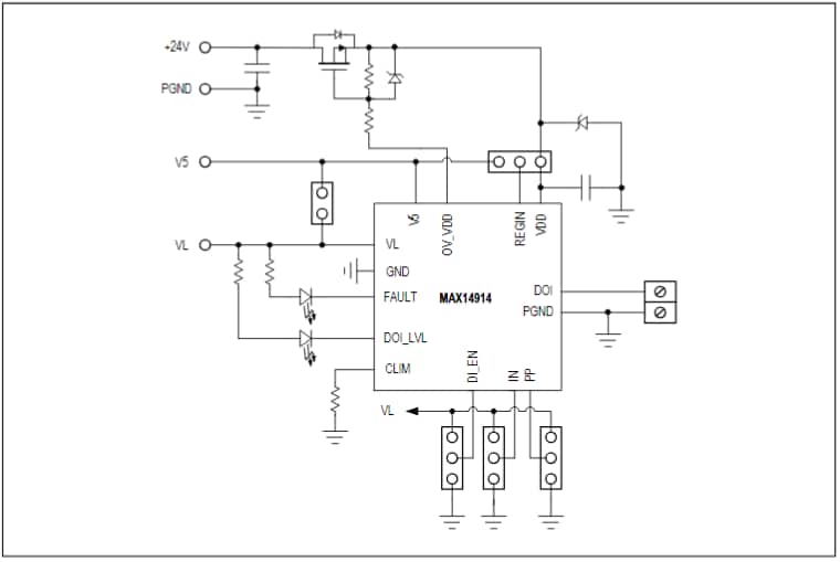
MAX14914EVKITのブロック図
公開: 2017-03-10
| 更新済み: 2023-04-11
