Analog Devices / Maxim Integrated MAX14914ハイサイドスイッチ

Maxim MAX14914ハイサイドスイッチはハイサイド/プッシュプルドライバで、産業用デジタル出力(DO)および産業用デジタル入力(DI)の両方として動作します。MAX14914は、最大40Vの電源を伴う動作に指定されています。このハイサイドスイッチ電流は、135mA(最小)から1.3A(最小)の間で設定できるレジスタです。

このハイサイドドライバのオン抵抗は、125°Cの周囲温度で120mΩ(typ.)です。オプションのプッシュプル動作によって、ケーブルの駆動および負荷容量の高速放電が可能になります。出力電圧は、安全性アプリケーションを対象としたDOI_LVLピンを通してモニタリングおよび表示されています。MAX14914は、DI動作ように構成すると、Type 1、Type 2、またはType 3入力特性に準拠しています。

特徴

  • 電力/熱放散を低減:
    • 240mΩ(最高)HS RON @ TA = 125°C
    • 正確な短絡電流制限
    • Types 1、Type 2、Type 3デジタル入力用の正確な内部電流リミッタ
  • システムの堅牢性を強化 
    • 無制限のインダクタンスを安全にターンオフするための「安全減磁」
    • 電源耐圧: 60V
    • GND保護の喪失
    • サーマルシャットダウン保護
    • ±2kV IEC 61000-4-5サージ保護
    • ±20kV IEC 61000-4-2エアーギャップESD保護
    • ±7kV IEC 61000-4-2接触ESD保護
    • 周囲動作温度: -40°C~125°C
  • BOM数とPCBスペースを削減:
    • 小型4x4 TQFNパッケージ
    • 高速誘導性負荷切断用内部クランプ
    • 5Vレギュレータを内蔵
  • 柔軟性を実現:
    • デジタル入力またはハイサイドあるいはプッシュプル・デジタル出力として構成可能
    • ハイサイドスイッチ(135mA - 1.3A)のレジスタによる設定が可能な電流安定化
    • 動作供給範囲: 10V~40V
  • システムのスピードとスループットを向上:
    • 2Μsec未満の伝搬遅延

アプリケーション

  • 産業用デジタル出力と入力モジュール
  • 構成可能なデジタル入力/出力
  • モータ制御
  • 安全システム

ビデオ

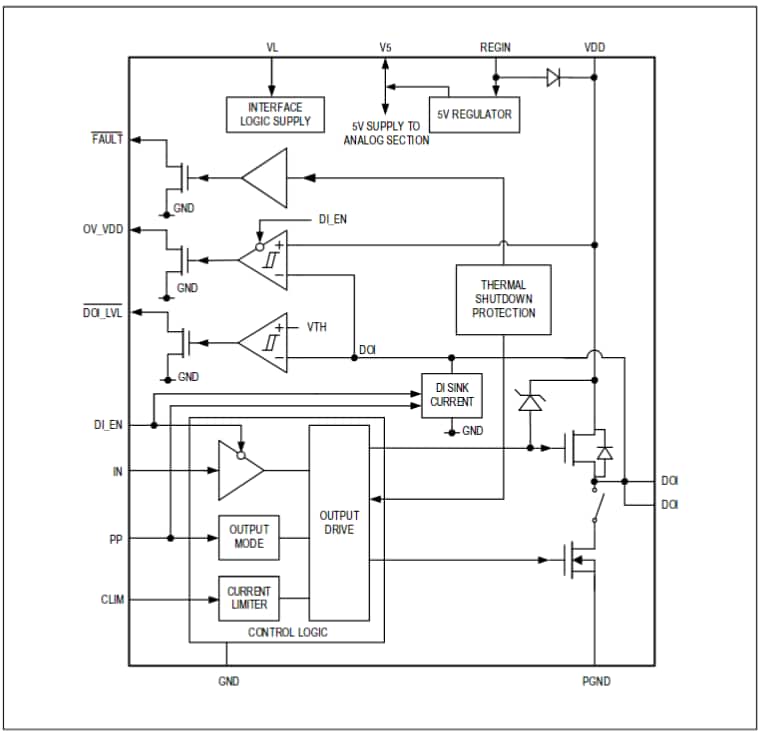
MAX14914のブロック図

ブロック図 - Analog Devices / Maxim Integrated MAX14914ハイサイドスイッチ
公開: 2017-03-10 | 更新済み: 2023-04-11