MAX17291Aは、低自己消費電流、小さなトータルソリューションサイズ、全負荷範囲にわたる高い効率性を提供します。MAX17291Aは、センサモジュールのような高電圧かつ小型のソリューションサイズを必要とするアプリケーション向けに設計された高集積昇圧コンバータです。パワースイッチ、パワーダイオード、出力負荷スイッチが集積されています。このデバイスは、最大20Vを出力します。負荷スイッチはシャットダウンモードではオフになり、負荷を入力電圧から完全に切り離すため、シャットダウンモード時のリーク電流を最小限に抑えます。デバイスは、連続導通モード(CCM)で1.0MHzのスイッチング周波数で動作します。MAX17291Aのスイッチ電流制限は1Aです。2.2msの内部ソフトスタート時間を備え、突入電流を最小限に抑えます。デバイスは、短絡と熱保護が特徴です。
Analog Devices MAX17291A Micropowerブーストコンバータは、省スペース6バンプWLPおよび8ピンTDFNパッケージで販売されており、-40°C~+125°Cの動作温度範囲が備わっています。
特徴
- 入力からの28μA自己消費供給電流
- 出力短絡保護
- 過熱保護
- CCMでの定周波数
- 真のシャットダウンモード
- 0.05μAシャットダウン電流
- 出力からの逆電流なし
- ピーク効率: 91%
- 入力範囲: 1.8V~5.5V
- 5.5V~20V出力電圧範囲
- 1Aピークインダクタ電流制限
- 動作温度範囲:-40°C~+125°C
- TDFN8(2.0mm x 2.0mm)パッケージ
- リードフリー、RoHS準拠
アプリケーション
- ポータブル医療機器
- センサ電源
- ウェアラブル デバイス
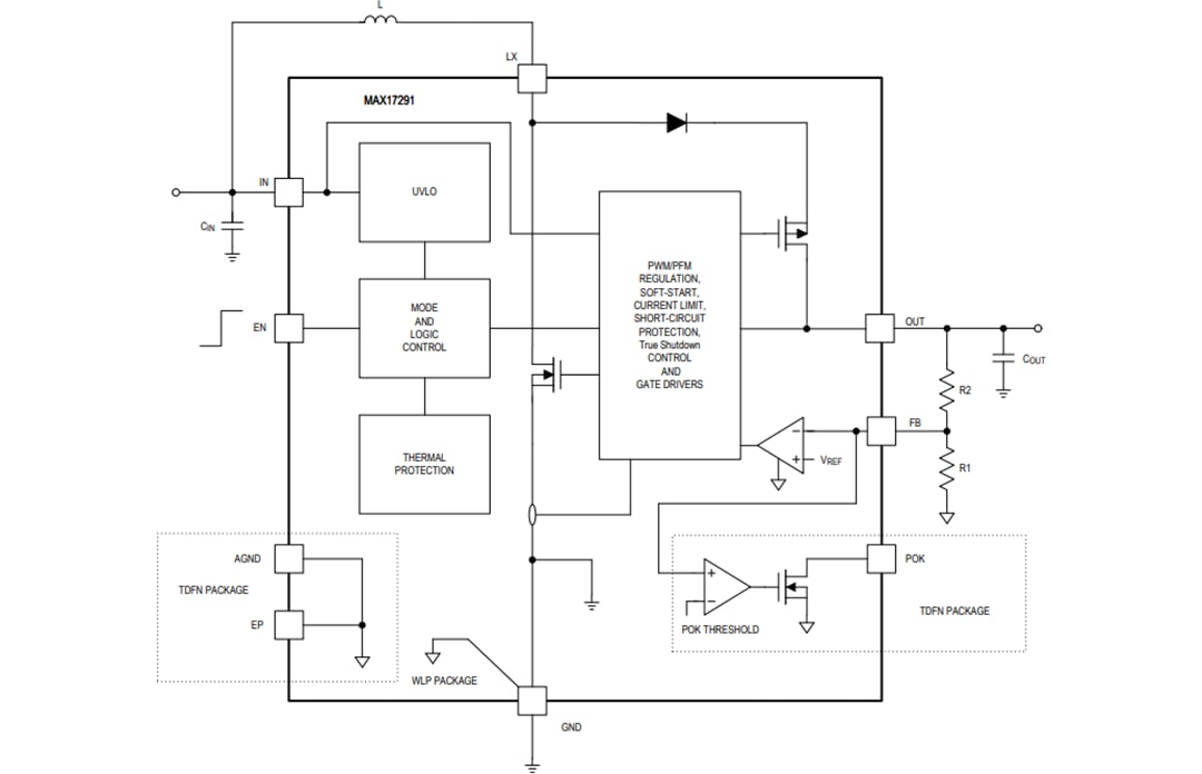
ブロック図
標準アプリケーション回路
公開: 2020-11-04
| 更新済み: 2024-07-15

