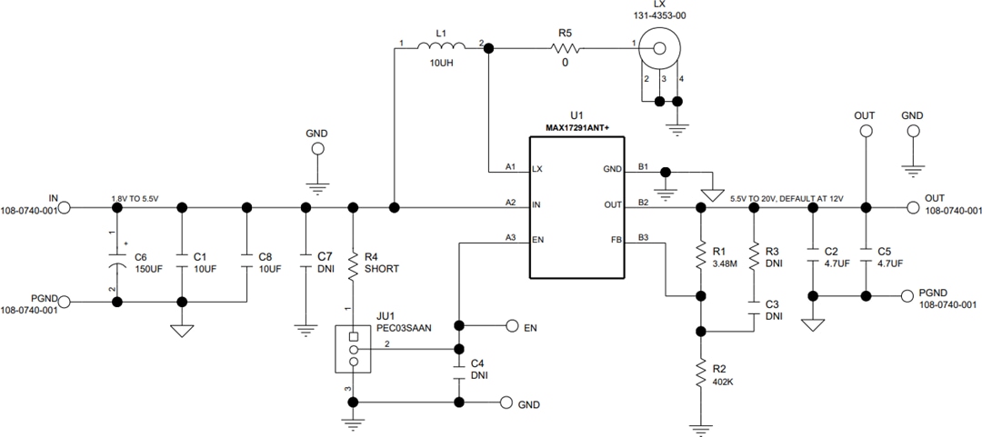
MAX17291EVK-WLP評価キットには、Analog Devices MAX17291がプリインストールされており、6バンプWLPパッケージに収められています。
特徴
- WLP6パッケージ(1.27mm x 0.87mm、0.4mmピッチ)に収められたMAX17291を評価します。
- 入力範囲: 1.8V~5.5V
- 5.5V~20Vで設定できる出力電圧
- 最大1Aまでの入力ピーク電流
- 実証された2層、1.5oz銅PCBレイアウト
- コンパクトなソリューションサイズを実証
- 組立と試験を完了
アプリケーション
- ポータブル医療機器
- センサ電源
- ウェアラブル デバイス
スキーム図
ボードレイアウト
公開: 2020-11-04
| 更新済み: 2024-07-15

