特徴
- 6.5V~36V入力電圧
- 5Vの出力電圧
- 最大1Aまでの出力電流を供給
- スイッチング周波数 : 400kHz
- イネーブル/UVLO入力、レジスタ-プログラマブルUVLOスレッショルド
- 調節可能ソフトスタート時間
- オープンドレインRESET出力
- 過電流および過熱保護
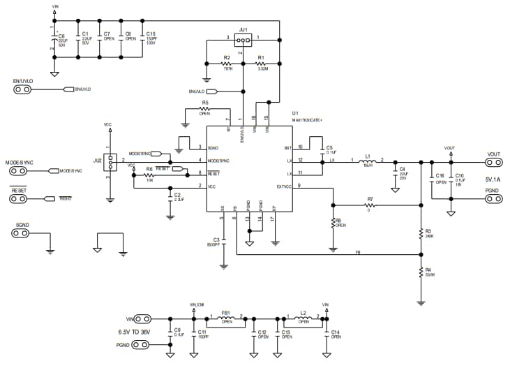
キットのスキーム図
View Results ( 3 ) Page
| 部品番号 | データシート | 説明 |
|---|---|---|
| MAX17630AEVKIT# | ![]() |
電源管理IC開発ツール Evkit for MAX17630A, 4.5V to 36V, 1A, Hi |
| MAX17630BEVKIT# | ![]() |
電源管理IC開発ツール Evkit for MAX17630B, 4.5V to 36V, 1A, Hi |
| MAX17630C5EVKIT# | ![]() |
電源管理IC開発ツール Evkit for MAX17630C, 4.5V to 36V, 1A, Hi |
公開: 2019-09-17
| 更新済み: 2023-04-22


