Analog Devices / Maxim Integrated MAX20059同期降圧型DC-DCコンバータ
Maxim Integrated MAX20059同期降圧型DC-DCコンバータは、4.5V~72V入力電圧範囲全域で動作する集積MOSFETが搭載されている高効率ICです。このDC-DCコンバータは、-40°C~125°C の温度範囲で最大1Aまでの電流、0.8V~90%VINプログラマブル出力電圧、±1.5%フィードバック電圧安定化精度を発揮します。MAX20059コンバータは、は、ピーク電流モード制御アーキテクチャが特徴で、パルス幅変調(PWM)またはパルス周波数変調(PFM)制御スキームのいずれかでの動作が可能です。このDC-DCコンバータは、48Vシステムおよびマイルド・ハイブリッド・アプリケーションに適しています。特徴
- 同期DC-DCコンバータ(集積MOSFET搭載):
- 4.5V〜72V入力電圧範囲
- 内部補償
- 柔軟性:
- 出力を0.8V~90%VINの間で調整可能
- 外部クロック同期を使用して200kHz~2200kHzの間で調整できる周波数
- 1.14Aまたは1.6Aプログラマブルピーク電流
- パワーシーケンシングを簡素化できるRESET出力とEN入力(最高26V)
- 車載アプリケーションに最適な保護機能と動作範囲:
- プログラマブルEN/UVLOスレッショルド
- 可変ソフトスタートとプリバイアス起動
- サーマルシャットダウン
- -40°C~125°C車載温度範囲
- AEC-Q100認定
- 12ピンおよび3mm×3mm側面濡れ性TDFNパッケージ(熱放散用の露出パッド搭載)でご用意あり
アプリケーション
- 車載用
- 48Vシステム
- マイルドハイブリッド・アプリケーション
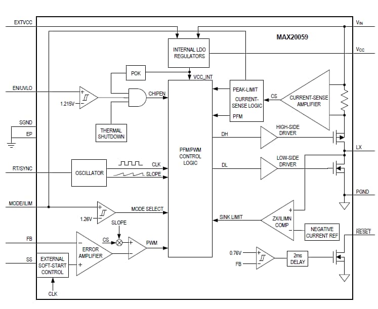
ブロック図
標準アプリケーション回路
公開: 2019-08-02
| 更新済み: 2023-04-17
