Analog Devices / Maxim Integrated MAX20059評価キット

Maxim Integrated MAX20059評価キットは、高電圧・高効率MAX20059コンバータICを評価するように設計されています。この評価キットは、48V入力供給から1A負荷電流で5V出力を発生させるように最適化されています。MAX20059評価キットは、400kHzスイッチング周波数で動作します。この評価キットは、調整式不足電圧ロックアウト、調整式ソフトスタート、調整式スイッチング周波数、調整式電流制限、オープンドレインRESET信号といったIC機能を監視します。

特徴

  • 48V公称入力で6.5V~72Vの範囲で動作
  • 厳格なOEMモジュール電力消費と性能仕様に適合
  • 400kHzスイッチング周波数で5V出力電圧
  • 最大1A出力電流(調整式ピーク電流制限搭載)
  • すぐに調整できるピーク電流制限とモード選択のためのジャンパ
  • 補助ブートストラップLDOによって効率の向上を実現
  • 外付けコンデンサで調整できるソフトスタート時間
  • 迅速な設計実装を目的としたアプリケーションのレイアウトとコンポーネントを最適化
  • 実績のあるPCBレイアウト
  • 完全に組立済、テスト済

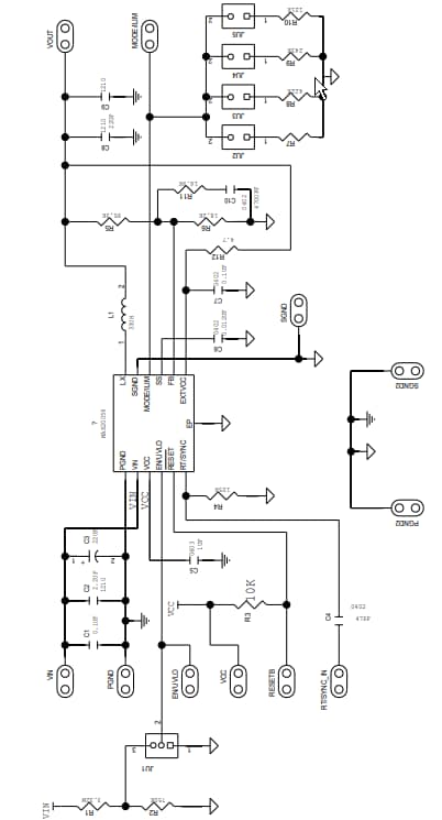
回路図

回路図 - Analog Devices / Maxim Integrated MAX20059評価キット

MAX20059評価キットのPCBレイアウト

Analog Devices / Maxim Integrated MAX20059評価キット
公開: 2019-08-02 | 更新済み: 2023-04-17