Analog Devices Inc. MAX20430 クワッド出力Mini PMIC
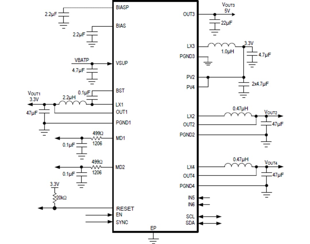
Analog Devices Inc. MAX20430クワッド出力MiniパワーマネジメントIC(PMIC) は、効率性の高いクワッド出力DC-DCコンバータ、およびウィンドウ・ウォッチドッグで、自動車アプリケーション用に最適化されています。最初の出力(OUT1)は、最大2.5Aで車両のバッテリ電圧を3.3Vに変換する同期降圧コンバータとして機能します。第3の出力(OUT3)は、最大500mAでOUT1から5.0Vをブーストします。他方、第2および第4の出力(OUT2およびOUT4)は、低電圧同期降圧コンバータとして機能し、OUT1から動作し、最大3Aで0.8V ~ 3.9875Vの出力電圧範囲を実現しています。すべての出力は、負荷/ラインおよび温度範囲全体で ±1.5%の出力誤差を達成しています。このデバイスは、すべてのDC-DC出力を対象とした2.1MHz固定周波数パルス幅変調(PWM)モードが特徴で、優れたノイズ耐性と負荷過渡応答を実現します。2.1MHzの周波数動作によって、すべてのセラミックコンデンサの使用が可能になり、外付け部品を最小限に抑えることができます。プログラム可能な拡散スペクトラム周波数変調によって、放射電磁放射が最小限に抑えられます。統合低R DS(ON)スイッチは、重負荷時の効率を向上させ、ディスクリートソリューションに関するレイアウトを簡素化します。
このデバイスは、工場出荷時にプリセットされた出力電圧が備わっています。その他の機能には、ソフトスタート、過電流、過温度保護があります。
特徴
- 小型サイズ用の複数の機能
- 最大2.5Aの同期高電圧降圧コンバータ
- 入力電圧範囲3.5V~40.0V
- 出力電圧: 3.3V
- 5V同期500mA昇圧コンバータ
- 最大3Aのデュアル同期バックコンバータ
- 12.5mVステップで8V~3.9875V
- OUT2、OUT3、OUT4を対象とした柔軟性に富んだパワーシーケンサ
- プログラマブル・チャレンジ/レスポンスまたはウィンドウ・ウォッチドッグ
- 2つの無料プログラム可能UV/OV電圧モニタ
- パケットエラーチェック(PEC)オプションを備えたI2C高速モードプラス互換インターフェイス
- スペクトラム拡散オプションが備わった1MHz内部動作
- リセット出力
- 電流モード、強制PWM動作
- 自動車安全整合性レベル(ASIL)アプリケーションを対象とした高精度
- 出力電圧精度:±1.5%
- ±1% OV/UVモニタリング
- 診断および冗長回路
- ASIL C準拠
- 冗長リファレンス
- BIST診断
- オープンピンでのフェイルセーフ
- RESETでの短絡ピン検出
- 取付ID位置検出
- 車載環境のための堅牢性
- 温度過昇と短絡の保護
- -40°C ~ +125°CのGrade 1自動車用温度範囲
- 5mm x 5mmのサイドウェッタブルTQFN24パッケージ
アプリケーション
- 先進運転支援システム(ADAS)
- ASILアプリケーション
簡略ブロック図
標準アプリケーション回路
公開: 2020-05-12
| 更新済み: 2024-05-15
