Analog Devices / Maxim Integrated MAX77757評価キット
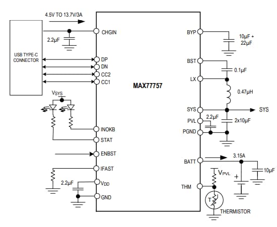
Analog Devices Inc. MAX77757評価キットは、組立とテストが完了しているプリント回路基板(PCB)です。MAX77757キットは、MAX77757 ICスタンドアロン3.15A USB Type-C®自律充電器(JEITA搭載)を評価するように設計されています。MAX77757 ICは、3.15Aまでの高速充電電流をともなう4.5V~13.7V入力での動作が可能で、最大入力電流制限は3Aです。MAX77757評価キットは、USB Type-C CC検出、USBバッテリ充電仕様に準拠したバッテリ充電、入力挿入時の独自のアダプタ検出が特徴です。このキットは、入力源からの最大許容電流に対する充電器の入力電流制限の自動構成が特徴です。MAX77757評価キットには、JEITA準拠を実証するための可変抵抗器とサーミスタが搭載されています。特徴
- 最高16Vまでの保護
- 13.7V最大入力動作電圧
- 3.15A最大充電電流
- 6A放電電流保護
- ファームウェアまたは通信は不要
- 集積USB検出:
- 集積CC検出(USB Type-C用)
- レガシーSDP、DCP、CDPを対象とした集積BC1.2検出
- 一般的な独自の充電器タイプを対象とした集積USB検出
- 自動入力電流制限構成
- 安全性:
- 充電安全タイマ
- NTCサーミスタ(MAX77757J)によるJEITA準拠
- NTCサーミスタ(MAX77757H)を用いたホット/コールドストップ充電
- サーマルシャットダウン
- すべての機能のピン制御:
- 抵抗器によって構成できる高速充電電流
- 逆ブーストを有効または無効にするENBSTピン
- 充電状態を示すSTATピン
- 入力パワーOK(POK)を示すINOKBピン
- 充電を無効にするTHMピン
- AICLによる入力電圧安定化
- 最大5.1V、1.5Aの逆ブースト機能
- 集積電力経路
- 統合バッテリの真のディスコネクトFET
- 実績のあるPCBレイアウト
- 組立と試験が完了済
ブロック図
その他の資料
公開: 2021-04-01
| 更新済み: 2023-04-13
