Diodes Incorporated AP64352Qスイッチング電圧レギュレータ
Diodes Incorporated AP64352Qスイッチング電圧レギュレータは、3.8V~40Vの広い入力電圧範囲を持つ車載対応の同期バックコンバータです。このスイッチング電圧レギュレータには、75mΩ 高圧側パワーMOSFETおよび45mΩ 低圧側パワーMOSFETが統合されており、効率性の高いDC/DC変換を実現できます。AP64352Qレギュレータには、100kHz ~ 2.2MHzのプログラマブルスイッチング周波数、 100kHz ~ 2.2MHzの外部クロック同期、プログラマブル・ソフトスタート時間、周波数拡散スペクトラム(FSS) が備わっています。このレギュレータは、3.5A連続出力電流と、 低電圧ロックアウト(UVLO)、出力過電圧保護(OVP)、サイクルごとのピーク電流制限、サーマルシャットダウンなどの各種保護回路を備えています。AP64352Qレギュレータは、AEC-Q100の認定を受けており、RoHSに準拠しています。代表的なアプリケーションには、12V車載パワーシステム、車載インフォテインメント、車載計器クラスタ、車載テレマティクス、先進運転支援システムがあります。特徴
- AEC-Q100で品質評価済み、結果は以下のとおり
- -40°C~+125°C TA範囲デバイス温度グレード1
- デバイスHBM ESD分類レベルH2
- デバイスCDM ESD分類レベルC5
- 3.8V~40V入力電圧範囲
- 3.5A連続出力電流
- 22µA低自己消費電流(パルス周波数変調)
- 100kHz~2.2MHzプログラマブルスイッチング周波数
- 100kHz~2.2MHz外部クロック同期
- プログラマブルソフトスタート時間
- 5mA軽負荷で最高85%の効率性
- 最善のEMI低減のための独自のゲート・ドライバ設計
- 周波数スペクトラム拡散(FSS)でEMIを軽減
- 低ドロップアウト (LDO) モード
- UVLOを調整する高精度イネーブル閾値
- 保護回路
- 低電圧ロックアウト(UVLO)機能
- 出力過電圧保護(OVP)
- サイクル毎のピーク電流制限
- サーマルシャットダウン
- 完全無鉛でRoHSに完全準拠
- ハロゲンとアンチモンフリー
アプリケーション
- 12V車載パワーシステム
- 車載用インフォテイメント
- 自動車計器クラスタ
- 自動車テレマティックス
- 先進運転支援システム
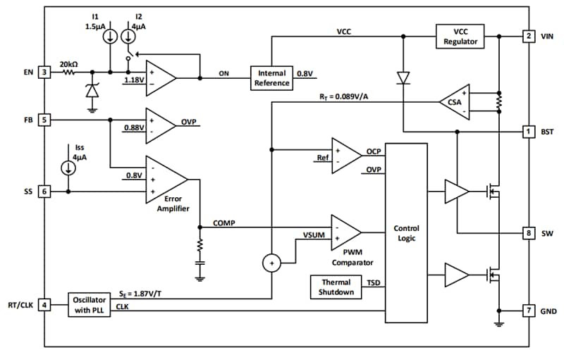
機能ブロック図
標準アプリケーション回路
出力電流に対する効率性
公開: 2020-07-09
| 更新済み: 2024-08-05
