Diodes Incorporated AP64060Q同期バックコンバータ
Diodes Incorporated AP64060Q同期バックコンバータは、ハイサイド600mΩ 、ローサイド300mΩ パワーMOSFETを内蔵し、高効率の降圧DC-DC変換を実現しています。このコンバータには、600mA連続出力電流が備わっており、4.5V~40Vの入力電圧範囲に対応しています。AP64060Q同期降圧コンバータは、12Vで0.1%未満の出力リップル、90μA低自己消費電流、2MHzスイッチング周波数、保護回路が特徴です。また、このコンバータは、 ±6%のスイッチング周波数ジッタおよび不足電圧ロックアウト(UVLO)を調整する高精度イネーブル閾値が備わっている周波数拡散スペクトラム(FSS)も特徴です。AP64060Q同期コンバータは、車載、電子メーター、白物家電、小型家電製品、汎用ポイントオブロード・アプリケーションに最適です。AP64060Q同期バックコンバータは、電磁干渉(EMI)の低減を目的に設計されています。このコンバータには独自のゲートドライバスキームがあり、MOSFET電源オンおよび電源オフ時間を犠牲にすることなくスイッチングノードのリンギングに抵抗できます。AP64060Q同期バックコンバータは、AEC-Q100の認定済みでRoHSに準拠し、TSOT26パッケージでご用意があります。
特徴
- AEC-Q100準拠
- TA 範囲:-40°C~125°C(温度グレード1)
- デバイスHBM ESD分類レベルH2
- デバイスCDM ESD分類レベルC5
- 入力電圧範囲:4.5V~40V
- 600mAの連続出力電流
- 12Vで0.1%未満の出力リップル
- 90μA低自己消費電流
- 2MHzのスイッチング周波数
- パルス周波数変調 (PFM) をサポート
- 完全リードフリー
- 最善のEMI低減を目的とした独自のゲートドライバ設計
- 高精度によって、閾値によるUVLOの調整が可能
- RoHS準拠
- ハロゲンとアンチモンフリーです。
- 保護回路:
- 低電圧ロックアウト
- 出力過電圧保護(OVP)
- サイクル毎のピーク電流制限
- 熱シャットダウン
アプリケーション
- 5V、12V、24V分配電力バス供給
- 白物家電と小型家電
- FPGA、DSP、ASIC電源
- 汎用POL
- 電子メータ
- 車載用
アプリケーション回路図
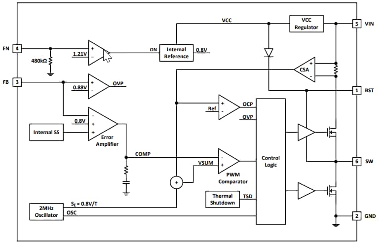
機能ブロック図
公開: 2022-04-18
| 更新済み: 2025-08-21
