AP64350Q同期バックコンバータ設計は、電磁干渉(EMI) の低減を目的に最適化されています。このバックコンバータは、独自のゲートドライバスキームが特徴で、MOSFET電源onおよび電源off時間を犠牲にすることなくスイッチングノードのリンギングに抵抗できます。これによって、MOSFETスイッチングに起因する高周波放射EMIノイズの低減が実現します。
AP64350Qは、周波数拡散スペクトラム(FSS) も特徴で、±6%のスイッチング周波数ジッタが備わっています。これによって、放出されたエネルギーが長時間にわたって任意の周波数に留まらないようにすることが可能となり、EMIが低減されます。AP64350Q同期バックコンバータは、車載インフォテイメント、車載計器クラスタ、テレマティクス、先進運転支援システムで使用されます。このAP64350Qは、AEC-Q100認定、PPAP対応で、IATF 16949認証施設で製造されています。
特徴
- AEC-Q100で品質評価済み、結果は以下のとおり
- デバイス温度グレード1: -40°C ~125°C TA範囲
- デバイス人体モデル(HBM)ESD分類レベルH2
- デバイス帯電デバイスモデル(CDM)ESD分類レベルC5
- 3.8V~40V入力電圧範囲
- 3.5A連続出力電流
- 0.8V ±1%のリファレンス電圧
- 22μA小自己消費電流
- 100kHz~2.2MHzプログラマブルスイッチング周波数
- 100kHz~2.2MHz外部クロック同期
- 5mA軽負荷で最高85%の効率性
- 最善のEMI低減のための独自のゲート・ドライバ設計
- 周波数スペクトラム拡散(FSS)でEMIを軽減
- 低ドロップアウト (LDO) モード
- UVLOを調整する高精度イネーブル閾値
- 保護回路
- 低電圧ロックアウト(UVLO)機能
- 出力過電圧保護(OVP)
- サイクル毎のピーク電流制限
- サーマルシャットダウン
- 完全無鉛でRoHSに完全準拠
- ハロゲンとアンチモンフリー(「グリーン」デバイス)
アプリケーション
- 12V車載パワーシステム
- 車載用インフォテイメント
- 自動車計器クラスタ
- 自動車テレマティックス
- 先進運転支援システム
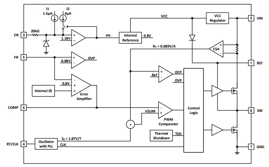
ブロック図
標準アプリケーション回路
その他の資料
公開: 2020-07-15
| 更新済み: 2024-08-08

