Microchip Technology MIC3223高電力ブーストLEDドライバ
Microchip Technology MIC3223高電力ブーストLEDドライバは、定電流出力が備わった高電力LEDを駆動するように設計されています。MIC3223は、4.5V~20Vの電圧範囲で動作し、5Vまたは12Vバスからの複数のアプリケーションが可能になります。MIC3223には、設計のフットプリントのサイズの削減を実現できる固定内部1MHzスイッチング周波数が実装されています。電力消費は、±5%の精度を実現している200mVの負帰還の電圧の実装によって最小限に抑えられています。MIC3223は、PWM信号を使用して調光でき、低消費電力シャットダウン状態のためのイネーブルピンが特徴です。MIC3223のピーク電流モード制御アーキテクチャは、優れたライン応答の利点を実現しているだけでなく、補償の設計が容易になります。MIC3223 LEDドライバは、起動サージを防止するための内臓起動回路が特徴です。MIC3223の他の保護機能には、過電圧保護(OVP)、熱シャットダウン、スイッチ電流制限、低電圧ロックアウト(UVLO)があります。
MIC3223は、薄型露出パッド16ピンTSSOPパッケージで販売されています。
特徴
- 供給電圧: 4.5V~20V
- ±5%の精度で200mVの負帰還の電圧
- 昇圧型出力電圧(ブースト)変換: 最高37V
- スイッチング周波数: 1MHz
- 内部パワーFETスイッチ: 100mΩ/3.5A
- LEDは、PWM信号を使用して調光可能
- (外部レジスタを使用して)ユーザが設定できるLED電流
- 外部プログラマブル・ソフトスタート
- 保護機能の内容:
- 出力過電圧保護(OVP)
- 低電圧ロックアウト(UVLO)
- 過熱保護
- 接合部温度範囲: -40°C~+125°C
- パッケージの種類: TSSOP-16
アプリケーション
- 建築照明
- 工業用照明
- 看板
- ランドスケープ照明
- キャビネット照明の下
- 多面リフレクタ(MR)電球
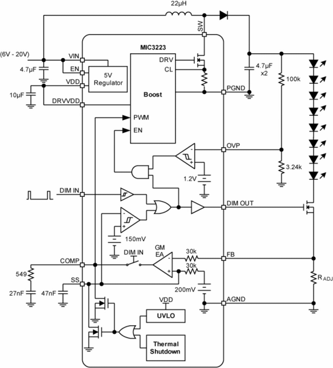
ブロック図
標準アプリケーション回路
公開: 2019-03-14
| 更新済み: 2023-05-22
