Monolithic Power Systems (MPS) EVM3650-QW-00A Evaluation Board
Monolithic Power Systems (MPS) EVM3650-QW-00A Evaluation Board is designed to evaluate the MPM3650 step-down power modules with an internal inductor. This evaluation board features high efficiency with DCM at light load, a high-efficiency synchronous mode operation, and pre-biased start-up support. The EVM3650-QW-00A board is available in a QFN-24 package and operates at a 2.75V to 17V supply voltage range, 5A output current, and 1200kHz fixed switching frequency. This MPS evaluation board includes thermal shutdown, externally programmable soft-start time, over-current protection, and hiccup mode. Typical applications include FPGA power systems, optical modules, telecom, networking, and industrial equipment.Features
- High efficiency with DCM at light load
- High-efficiency synchronous mode operation
- Supports pre-biased start-up
- Thermal shutdown
- Externally programmable soft-start time
- EN and power good for power sequencing
- Overcurrent protection and hiccup mode
Applications
- FPGA power systems
- Optical modules
- Telecom
- Networking
- Industrial equipment
Specifications
- 2.75V to 17V operating input voltage range
- 5A output current
- 1200KHz fixed switching frequency
- Output adjustable from 0.6V
- 4mm x 6mm x 1.6mm dimensions
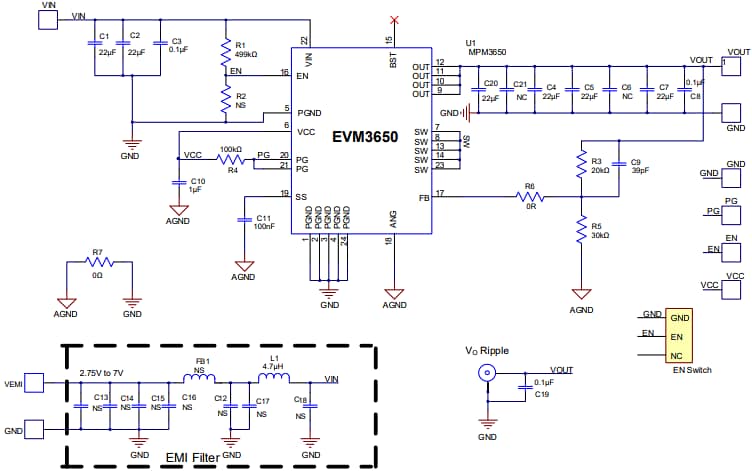
Schematic
公開: 2020-08-17
| 更新済み: 2024-09-09
