Monolithic Power Systems (MPS) MPM3650 Step-Down Power Modules
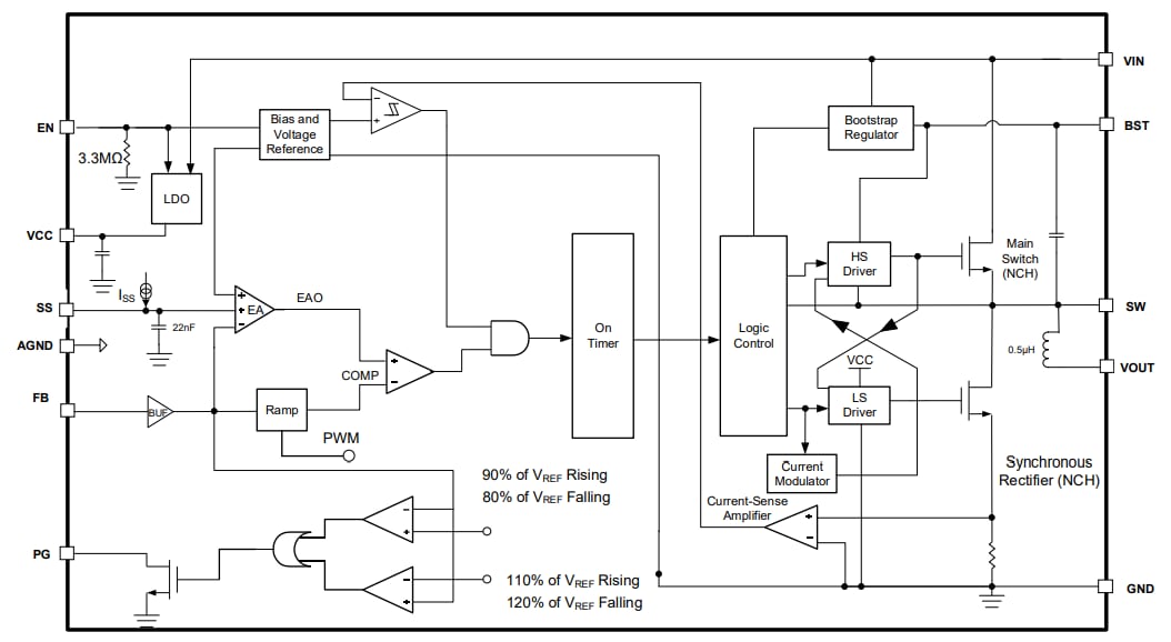
Monolithic Power Systems (MPS) MPM3650 Step-Down Power Modules are fully integrated, high-frequency, synchronous, rectified power modules with an internal inductor. These modules offer a compact solution that achieves 6A continuous output current over a wide input range with good load and line regulation. The MPM3650 modules come with a synchronous mode of operation for higher efficiency over the output current load range. The series incorporates a constant-on-time (COT) control operation that provides a fast transient response, easy loop design, and tight output regulation. MPS MPM3650 Step-Down Power Modules include full protection features like short circuit (SCP), overcurrent (OCP), undervoltage (UVP), and thermal shutdown. Typical applications include FPGA power systems, optical modules, telecom, networking, and industrial equipment.Features
- Internal power MOSFETs
- Fully integrated
- High frequency
- Output adjustable from 0.6V
- High-efficiency synchronous mode operation
- High efficiency with DCM at light-load
- Support pre-biased start-up
- COT control operation
- Fixed 1200kHz switching frequency
- External programmable soft-start time
- EN and power good for power sequencing
- SCP, UVP, OCP, and hiccup mode
- Thermal shutdown
- Wide 2.75V to 17V operating input range
- Output current
- 0.6V to 1.8V, 6A output
- Above 1.8V, 5A output
- QFN-24 package with 4mm x 6mm x 1.6mm dimensions
Applications
- FPGA power systems
- Optical modules
- Telecom
- Networking
- Industrial equipment
Videos
Block Diagram
Typical Application Circuit
Performance Graph
公開: 2020-07-22
| 更新済み: 2024-04-01
