Nexperia NEVB-NPS3102評価用ボード
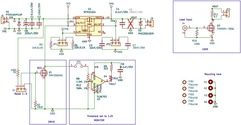
Nexperia NEVB-NPS3102評価ボードは、NPS3102AおよびNPS3102B電子ヒューズの性能を評価するために設計された4層プリント基板(PCB)です。これらの基板は、9Vから18Vの入力電圧範囲で動作し、11A(Tamb=25°C)の連続DC負荷電流に対応しています。NEVB-NPS3102ボードには、さまざまなシナリオでのテスト用に1つのeFuseが含まれています。これは、短絡回路モニタリング用のNMOSTトランジスタ、LEDによる故障表示機能付きコンパレータ回路、選択可能な出力電圧ランプ時間、および調整可能な電流制限設定を統合したものです。NEVB-NPS3102ボードは、選択可能な電流制限、選択可能な出力スルーレート、フォールト検出インジケータ、短絡FET、INおよびOUT過渡保護ダイオードも備えています。NPS3102AまたはNPS3102Bの電子ヒューズを入れ替えることで、ラッチ型と自動再試行型のヒューズの違いを検証することができます。
特徴
- 2つの評価ボードを利用可能:
- NEVB-NPS3102A
- NEVB-NPS3102B
- 入力動作電圧範囲(VIN):9V~18V
- 連続DC負荷電流:11A(Tamb = 25°C)
- 選択可能な電流制限
- 選択可能な出力スルーレート
- 故障検出インジケータ
- 短絡FET
- INおよびOUT過渡保護ダイオード
- オープンドレインによってドライブが実現
スキーム図
公開: 2024-08-06
| 更新済み: 2024-08-29
