Nexperia NPS3102リセット可能eヒューズ
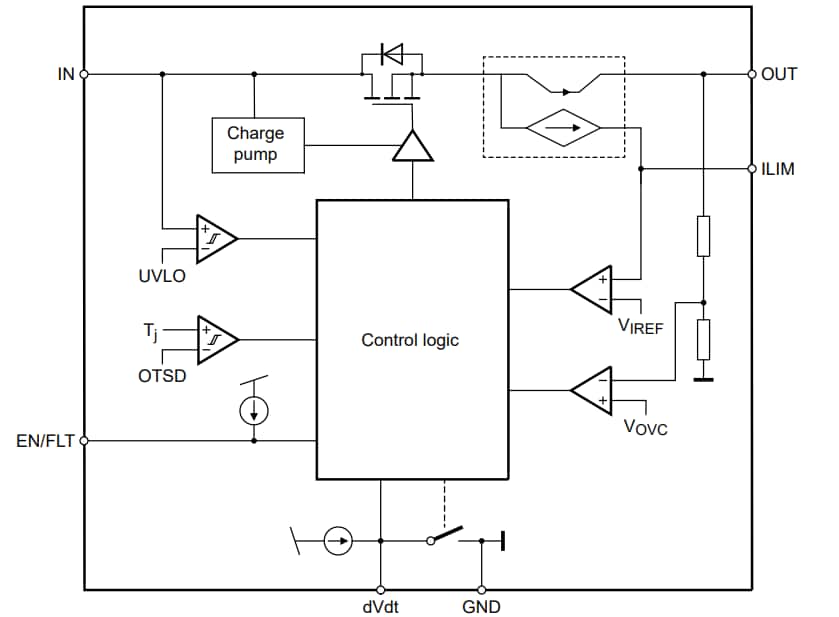
Nexperia NPS3102リセット可能eヒューズは、過電圧への暴露から下流負荷を保護し、負荷障害および大きな突入電流から電源を保護します。これらのeヒューズは、最大18Vの動作範囲、統合17mΩパスMOSFET、15V出力電圧クランプ、プログラマブル出力立ち上がり時間制御が特徴です。NPS3102 eFuseは、dVdtピンのコンデンサを介して出力スルーレートを制御します。電流制限は、ILIMピンの抵抗を使用して、2A〜13.5Aの範囲で調整されます。これらのeヒューズは、入力電圧条件下で出力電圧を制限する過電圧クランプを内蔵しています。NPS3102eヒューズは、EN/FLTピンをトグルするか、熱シャットダウンイベント中にINピンで電圧をサイクリングすることによりリセットする必要があります。これらのeヒューズは、サーバ、モバイルインフラ、ファン制御、ホットスワップ/プラグといった12Vアプリケーションを対象としています。特徴
- 最大18Vの動作範囲および21V絶対最大
- 統合17mΩパスMOSFET
- 出力電圧クランプ: 15V
- 調整可能な出力電流クランプ:2A~13.5A
- 短絡保護応答時間: 2μs
- プログラム可能な出力立ち上がり時間制御
- 障害アラートピン付きサーマルシャットダウン内蔵
- ラッチオフおよび自動再試行障害応答オプション
- リードレス・プラスチック・パッケージ:
- 10端子、3mm x 3mm x 0.75mm (DFN3030-10/SOT8037-1) ボディ
- ESD保護:
- HBM ANSI/ESDA/JEDEC JS-001クラス2が2,000Vを超過
- CDM ANSI/ESDA/JEDEC JS-002 class C3は、1,000Vを超過
- ジャンクション温度範囲:-40°C~+125°C
アプリケーション
- サーバー
- ソリッドステートドライブ(SSD) とハードディスクドライブ(HDD)
- モバイルインフラ
- ファン制御
- ホットスワップ/プラグ
ブロック図
アプリケーション回路図
公開: 2024-08-08
| 更新済み: 2024-08-12
