NXP Semiconductors FRDM-HB2002ESEVM評価キット
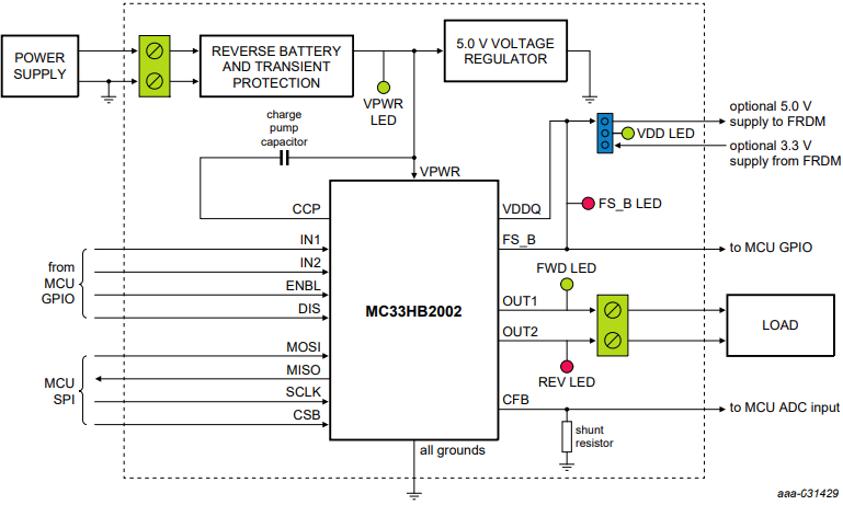
NXP Semiconductors FRDM-HB2002ESEVM評価キットは、 MC33HB2002 HブリッジモータードライバICのすべての機能が特徴です。このNXPキットには、 FRDM-KL25Z コントローラが含まれており、USB経由でスピゲングラフィカル・ユーザー・インターフェイスと通信を行います。FRDM-HB2002ESEVMボードには、内蔵逆バッテリ保護および電圧レギュレータがあり、論理レベルの回路を供給できます。この評価キットには、MCU ADCによるリアルタイム負荷電流監視を目的とした電流帰還ネットワーク、および信号プロービングが可能になる試験ポイントが含まれています。FRDM-HB2002ESEVMボードには、低ESRコンデンサがあり、電源とTVS保護ダイオードのリップルを低減してシステムレベルの過渡に対処できます。特徴
- 内蔵逆バッテリ保護
- 信号プロービングが可能になる試験ポイント
- 論理レベルの回路を供給する内蔵電圧レギュレータ
- MCU DACによるリアルタイム負荷電流監視を目的とした電流帰還ネットワーク
- 供給状態とモータの方向を示すLED
- 電源でのリップルを低減する低等価直列抵抗(ESR)コンデンサ
- システムレベルの過渡に対応できるTVS保護ダイオード
アプリケーション
- 電子スロットル制御
- 排気ガス再循環(EGR)制御
- ターボ、スワール、ワール、ウェステフラップ制御
- 電動ポンプ、モータ制御、補助
キット内容
- 組立・試験済のFRDM-HB2002ESEVM
- プリプログラミングされた FRDM-KL25Z マイクロコントローラ・ボード(静電気防止袋に格納)
- クイックスタートガイド
ブロック図
公開: 2020-06-09
| 更新済み: 2024-10-18
