NXP Semiconductors TEA2095T GreenChipデュアルSRコントローラ
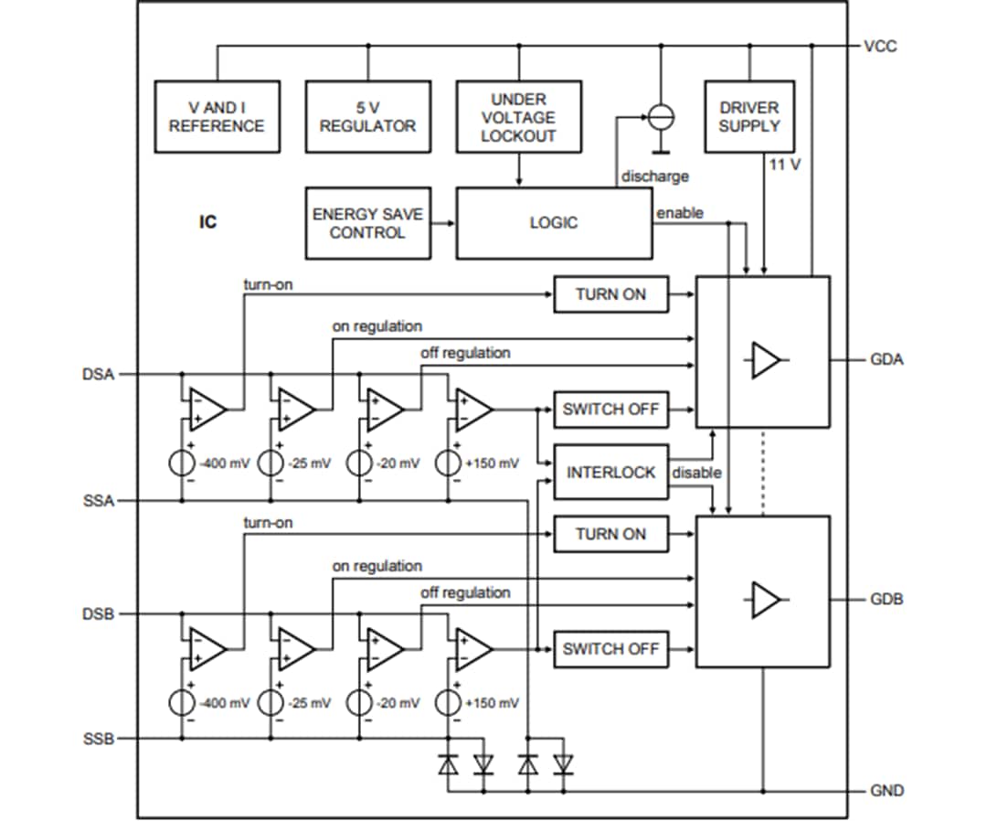
NXP Semiconductors TEA2095T GreenChipデュアル同期整流器(SR)コントローラは、共振コンバータの二次側での同期整流を目的とした専用のコントローラICです。NXP TEA2095Tには、適応型ゲート駆動方式が組み込まれており、任意の負荷での最大効率を実現しています。TEA2095Tには、SR MOSFETの駆動を目的とした2つのドライバ段があり、セントラルタップ二次トランス巻線の出力を整流します。2つのゲートドライバ段には、個々のセンシング入力があり、独立して動作します。TEA2095Tは、オームMOSFETが非常に低く、高周波数でのスイッチングでの効率的な動作を目的に最適化されています。TEA2095Tは、シリコンオンインシュレータ(SOI)プロセスで製造されており、SO-8および熱強化HSO-8パッケージで販売されています。
特徴
- 効率性
- 任意の負荷での最大限の効率性を目的とした適応型ゲートドライブ
- 省エネ動作での90μA (標準)供給電流
- 低オームMOSFETの駆動を目的とした-25mV安定化レベル
- アプリケーション
- 供給電圧範囲: 4.5V ~ 38.0V
- LLC共振のデュアル同期整流
- ロジックレベルSR MOSFETで5.0V動作に対応
- 各SR MOSFETのドレイン電圧とソース電圧のセンシングのための差動入力
- パッケージのオプション
- SO-8
- 露出ダイパッド付きSO-8
- 主電源切断後の出力コンデンサの放電
- 制御
- 最小ON時間のないSR制御
- 伝導の終わりに高速で電源OFFするための適応型ゲートドライブ
- アクティブ・ゲート・プルダウンによる低電圧ロックアウト(UVLO)保護
- 外部MOSFETの同時導通を防止するインターロック機能
- 1.0MHzスイッチング周波数をサポート
アプリケーション
- アダプタ
- デスクトップPCおよびオールインワンPC用の電源
- サーバ用の電源
- スイッチドモード電源
設計リソース
ブロック図
公開: 2020-03-31
| 更新済み: 2024-10-29
