NXP Semiconductors TJA1042高速CANトランシーバ
NXP SemiconductorsTJA1042高速コントローラ・エリア・ネットワーク(CAN) ・トランシーバ(スタンバイ・モード付き)は、CANプロトコル・コントローラと物理2 線CANバス間のインターフェイスです。自動車産業の高速CANアプリケーション用に設計されたトランシーバは、CANプロトコル・コントローラを利用するマイクロコントローラに差動送受信機能を提供します。TJA1042部品は、電源電圧がオフのときに受動動作をCANバスに提供し、バス・ウェイクアップ機能を備えた超低電流スタンバイ・モードを特徴とします。TJA1042は、ISO 11898-2: 2016 および SAE J2284-1~SAE J2284-5で定義されている CAN 物理層を実装します。この物理層の実装により、最大5Mbit/sのデータレートでCAN FD 高速位相での信頼性の高い通信が可能になります。TJA1042BとTJA1042Cは、伝播遅延が短く、大規模ネットワーク・トポロジをサポートすることが特徴です。NXP SemiconductorsTJA1042高速CANトランシーバは、CAN バス経由のウェイクアップ機能を備えた低電力モードを必要とするノードのあらゆるタイプの HS-CAN ネットワークに最適です。
特徴
- ISO 11898-2: 2016、SAE J2284-1~SAE J2284-5、SAE J1939-14に完全準拠
- CAN FD高速位相 で、最大5Mbit/sのデータレートに対してタイミングを保証
- 12Vおよび24Vシステムに最適
- EMC規格IEC 62228-3とSAE J2962-2の提案に準拠した低電磁気放射(EME)と高電磁気耐性(EMI)
- VIO ピンを備えたバリアントでは、3.3V~5Vのマイクロコントローラとの直接インターフェイス接続が可能
- TJA1042BとTJA1042Cバリアントでは伝搬遅延が短くなり、大規模ネットワーク・トポロジをサポートします
- リセッシブ・バス・レベルの安定化を目的としてTJA1042TとTJA1042CTのSPLIT電圧 出力
- VIO と非VIO のバリアントどちらも、SO8およびリードレスHVSON8 (3.0mm2) パッケージであり、HVSON8は改良された自動光学検査(AOI) 機能を提供します。
- ダーク・グリーン製品[ハロゲンフリー、有害物質使用制限(RoHS)に準拠]
- AEC-Q100認定を取得済み
- 予測可能なフェイルセーフ動作
- ホストおよびバスウェイクアップ機能付き超低電力スタンバイモード
- すべての電源条件下で予測可能な機能的動作
- 電源電圧がスイッチオフの不足電圧閾値を下回ると、トランシーバーはバス (高抵抗) から切り離されます。
- 送信データ(TXD)ドミナント・タイムアウト機能
- スタンバイモード時のバスドミナント・タイムアウト機能
- VCC および VIO ピンの不足電圧検出
- 保護
- バスピンの高いESD処理能力(±8kV)
- CAN ピンの高電圧耐性(±58V)
- 自動車環境での過渡現象からバスピンを保護
- 熱保護
仕様
- 電源電圧範囲:4.5V ~ 5.5V
- VIO ピンの電源電圧範囲:2.8V~5.5V
- 電源電流
- スタンバイ・モードで通常10μA、最大15μA
- ノーマル・モードで 2.5mA~70mA
- ESD電圧:±8kV
- 漏れ電流:± 5μA
- 入力抵抗範囲:9kΩ ~ 28kΩ
- 入力抵抗偏差:±1%
- 差動入力抵抗範囲:19kΩ~52kΩ
- 仮想ジャンクション 温度範囲:-40°C ~ +150°C
- シャットダウン・ジャンクション温度:通常+190°C
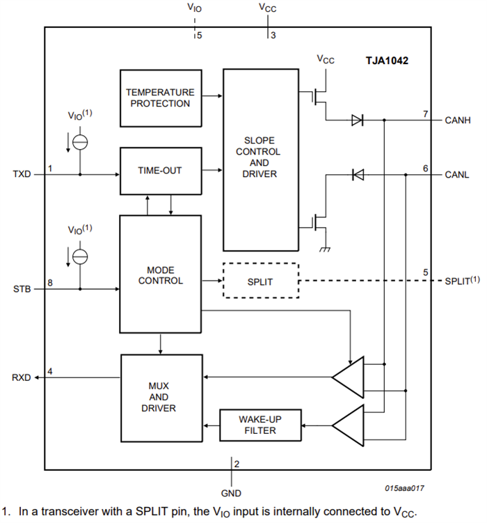
ブロック図
公開: 2023-05-16
| 更新済み: 2023-08-17
