NXP Semiconductors TJA1044Mantis®高速CANトランシーバー
NXP SemiconductorsTJA1044Mantis® 高速コントローラエリアネットワーク(CAN)トランシーバ(スタンバイモード付き)は、自動車業界における高速CANアプリケーション向けに設計されています。TJA1044は、CANプロトコルコントローラと物理的な2線式CANバスとの間のインタフェースと、(CANプロトコールコントローラ搭載の)コントローラへの差動送受信機能を提供します。これらのトランシーバは、電源電圧がオフの時のCANbusへの模範的な受動的動作、バスウェイクアップ機能を備えた超低電流スタンバイモード、およびコモンモードチョークなしの優れたEMCパフォーマンス(500kbit/sまでの速度) を特徴としています。NXP TJA1044 Mantis高速CANトランシーバは、12V車載アプリケーション向けに最適化されています。特徴
- ISO 11898-2: 2016、SAE J2284-1 to SAE J2284-5、SAE J1939-14に完全準拠
- ローカルおよびバスウェイクアップ機能を備えた超低スタンバイモード
- 12V車載システムでの使用に最適化
- EMC規格IEC 62228-3およびSAE J2962-2の提案に準拠した低電磁放射(EME)および高電磁耐性(EMI)
- バリアントオプション
- VIO ピンを使用すると、3.3V〜5Vのマイクロコントローラとの直接インターフェイス接続が可能
- VIO ピンなしでも、マイクロコントローラI/Oが5V耐性の場合に、3.3V(TJA1044Cを除く)および5V供給マイクロコントローラとのインターフェイス接続が可能
- TJA1044BおよびTJA1044Cバリアントの短い伝搬遅延により、大規模なネットワークトポロジをサポート
- VIO および非VIO のバリアントはどちらも、SO8およびリードレスHVSON8(3.0mm2)パッケージでご用意があり、HVSON8は改良された自動光学検査(AOI)機能を備えています。
- 予測可能なフェイルセーフ動作
- すべての供給条件下で予測可能な機能的挙動
- 電源電圧がスイッチオフ不足電圧閾値を下回ると、トランシーバはバス(高抵抗) から切り離されます
- 送信データ (TXD) ドミナントタイムアウト機能
- TXDおよびSTB入力ピンの内部バイアス
- 低電力管理
- ホストおよびバスウェイクアップ機能を備えた超低スタンバイモード
- バリアント
- VIO ピンの場合- VIO によって駆動するCANウェイクアップ・レシーバにより、VCC をシャットダウン可能
- VIO ピンとTJA1044Cの場合 - 0.5μs〜1.8μsのCANウェイクアップパターンフィルタ時間で、従来のCANおよびCAN FD要件に適合
- 保護
- バスPINの高いESD処理能力 (8kVIEC および HBM)
- 自動車環境における過渡現象からバスPIN保護
- VCC およびVIO ピンの低電圧検出
- 熱保護
- TJA1044CANFD (TJA1044Tを除くすべての製品バリアントに適用可能) - 最大5Mbit/sまでのCANFDデータレートのタイミングを保証
- AEC-Q100認定を取得済
- ダークグリーン製品(ハロゲンフリー、および特定有害物質使用制限指令(RoHS)に準拠)
アプリケーション
- 商業用
- バックプレーンのコミュニケーション
- 建設および農業用機器
- ドローン
- エレベーター
- 産業オートメーション
- ネットワーク接続されたセンサとアクチュエータ
- 自動車
- エンジン制御モジュール
- ゲートウェイ
- その他の車載ECU
- トランスミッション制御装置
仕様
- 5Mb/s データレート
- 電源電圧範囲:4.5V ~ 5.25V
- 80mA 動作電源電流
- 5pF標準 入力容量、10pF最大
- ± 5μAリーク電流
- 入力抵抗範囲:9kΩ ~ 28kΩ
- ±3%入力抵抗偏差
- 差動入力抵抗範囲:19kΩ~52kΩ
- 20pF 最大コモンモード入力容量
- 10pF最大差動入力容量
- 8kV ESD保護
- 210ns 伝搬遅延時間
- -40°C~+150°C動作温度範囲
- +185°C (標準)シャットダウンジャンクション温度
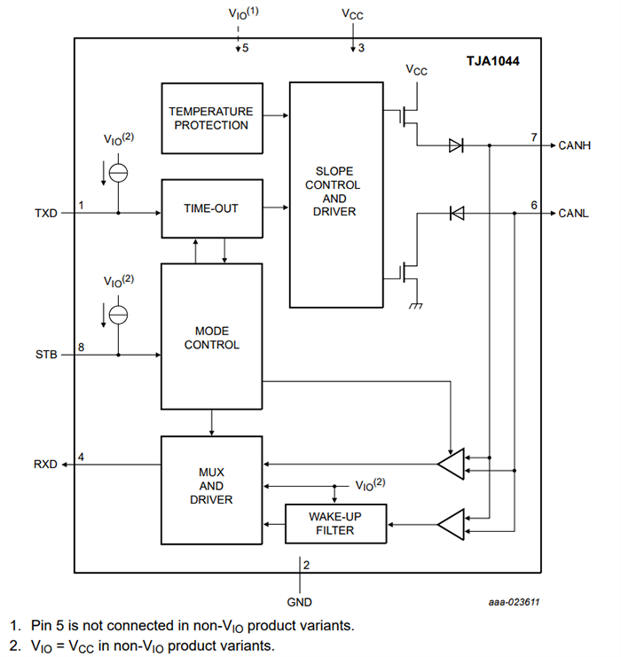
ブロック図
その他の資料
公開: 2023-05-17
| 更新済み: 2025-02-10
