onsemi NCP1623 CrM力率コントローラ
onsemi NCP1623臨界導通モード(CrM)力率コントローラは、PFCブースト段を駆動するように設計されています。 革新的なバレー同期周波数フォールドバック(VSFF)方式に基づいたNCP1623は、電力が閾値レベルを下回るまで臨界導通モード(CrM)で動作します。PFCコントローラは、周波数フォールドバックを使用して減衰する負荷としてのデッドタイムが向上した、不連続導通モード(DCM)に入ります。VSFFは、公称負荷と軽負荷の両方で効率を最大化します。さらに、NCP1623の内部回路によって、スイッチング周波数が低下しても近い力率が保証されます。TSOP-6に格納されたonsemi NCP1623 CrM力率コントローラは、わずかな外付け部品で堅牢でコンパクトなPFC段に必要な機能が組み込まれています。NCP1623Aの型式は、大幅な低ライン効率の改善を目的としたフォロワーブースト機能を実現しています。このデバイスは、無効ピンによって外部制御されている超低消費モードが特徴であるSOIC-8パッケージでもご用意があります。
特徴
- バレー同期周波数フォールドバック(VSFF):
- 重負荷でのCrM
- デッドタイム制御による軽負荷でのDCM
- CrMとDCMの両方でのバレー・スイッチング
- CrMとDCMの両方での高PFCを対象としたOn時間変調
- フォロワブースト機能(NCP1623Aのみ)
- 低ラインでの低出力電圧安定化
- 高効率ブースト段と小型化されたインダクタ設計
- 軽負荷安定化のためのスキップモード
- 低電流消費のスリープモード(SOIC-8のみ)
- 高速ライン/負荷過渡制御
- 出力アンダーシュートでのダイナミック応答エンハンサ
- 出力オーバーシュートでのソフトOVPと高速OVP
- 過電流保護
- 過電流防止機能(OCP)
- 過応力保護(OV)
- ブラウンアウト保護
- 2番目の過電圧保護(OVP2)
- TSOP-6およびSOIC-8パッケージ・オプション
- 無鉛デバイス
アプリケーション
- USB-PD
- 産業用電源
- 平面パネルディスプレイ
- 力率補正を必要とするオフライン電化製品
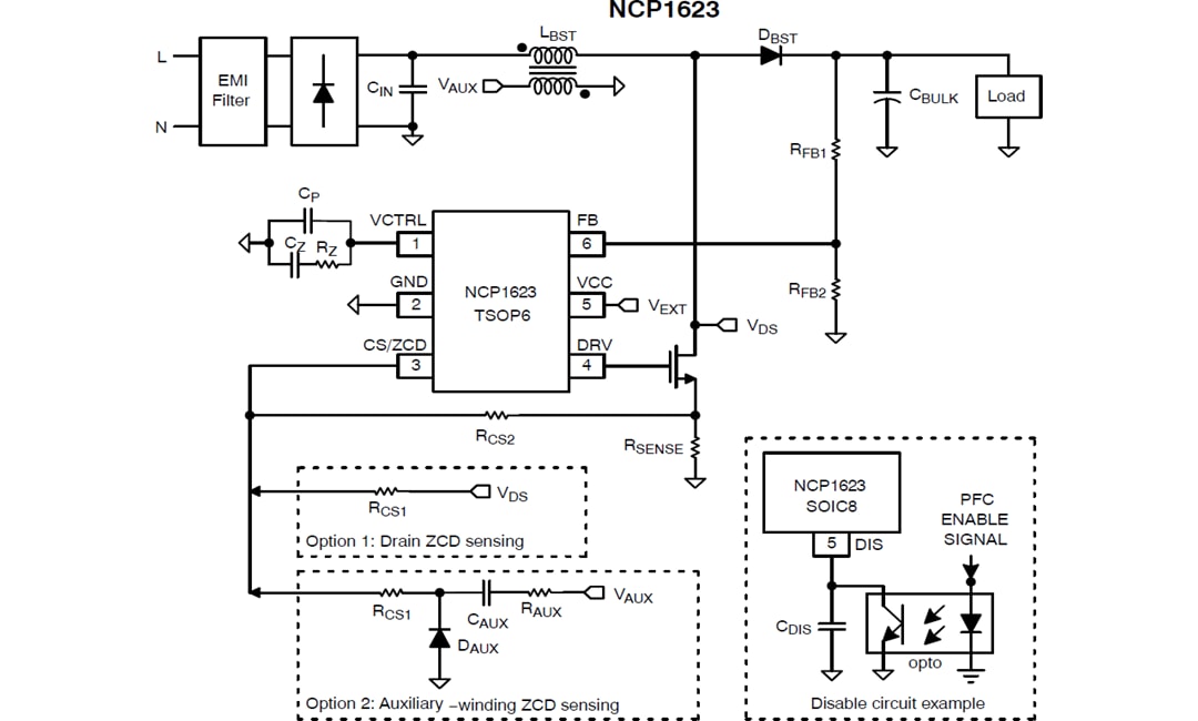
標準アプリケーション回路
パッケージの外形(TSOP-6)
パッケージの外形(SOIC-8)
公開: 2022-08-22
| 更新済み: 2022-08-30
