onsemi NCP1632A CrM力率コントローラ、インターリーブ
onsemi NCP1632A臨界導通モード(CrM)力率コントローラは、インターリーブ、2相PFCコントローラです。重負荷状態では、NCP1632Aは、臨界導通モード(CrM)で動作します。また、このデバイスは、電力範囲全体での最適化された効率を目的に、軽負荷での周波数フォールドバックを用いた不連続導通モード(DCM)でも動作します。NCP1632Aには、堅牢な動作を目的とした広範な保護機能が統合されています。このデバイスは、負荷範囲とほぼ一体の力率が重要な要件となる、高レベルの効率性が備わっているアプリケーションに最適です。NCP1632A には、インターリーブPFCアプリケーションを対象としたデュアルMOSFETドライバが統合されています。インターリーブは、より大きなものではなく、2つの小さな段を並列に構成しています。このプロセスによって実装が簡単になり、さらに小さなコンポーネントの使用が可能になり、優れた熱分布が実現します。また、インターリーブは、低Trrダイオードの必要性を排除した効率的で費用対効果の高い技術である、臨界導通モードの電力範囲を拡張します。さらに、NCP1632Aドライバは、電流リップルの大幅な削減を目的とした180°位相シフトです。
SOIC-16パッケージに格納されたonsemi NCP1632A力率コントローラには、堅牢でコンパクトなインターリーブPFC段の構築に必要なすべての機能が組み込まれており、最小限の外付け部品が備わっています。
特徴
- ユニティに近い力率
- 過渡位相をはじめとするすべての条件での実質的な180°位相シフト
- 周波数クランプ臨界導通モード(FCCrM)によって、最もストレスの多い条件で達成できる臨界導通での固定周波数、不連続導通モード動作が実現
- FCCrM動作によって、負荷範囲全体でのPFC段効率を最適化
- バルク・コンデンサでの低EMIと低減されたrms電流のための位相外制御
- 軽負荷効率をさらに向上させる低消費電力での周波数フォールドバック
- バレー・ターンオンを目的とした補助巻線による正確なゼロ電流検出
- 高速ライン/負荷過渡補償
- -500mA/+800mAの高い駆動機能
- PFCが動作の準備完了を示す信号(「pfcOK」ピン)
- 10V~20VのVCC範囲
- 出力の過電圧・不足電圧保護
- ホールドアップ時間の仕様を満たす上で役立つ50ms遅延が備わったブラウンアウト検出
- スムーズな起動動作のためのソフトスタート
- 最大電力のプログラマブル調整
- 過電流制限
- 突入電流の検出
- SOIC-16パッケージ
アプリケーション
- コンピュータ電源
- LCDとプラズマ・フラット・パネル・ディスプレイ
- 力率補正を必要とするオフライン電化製品
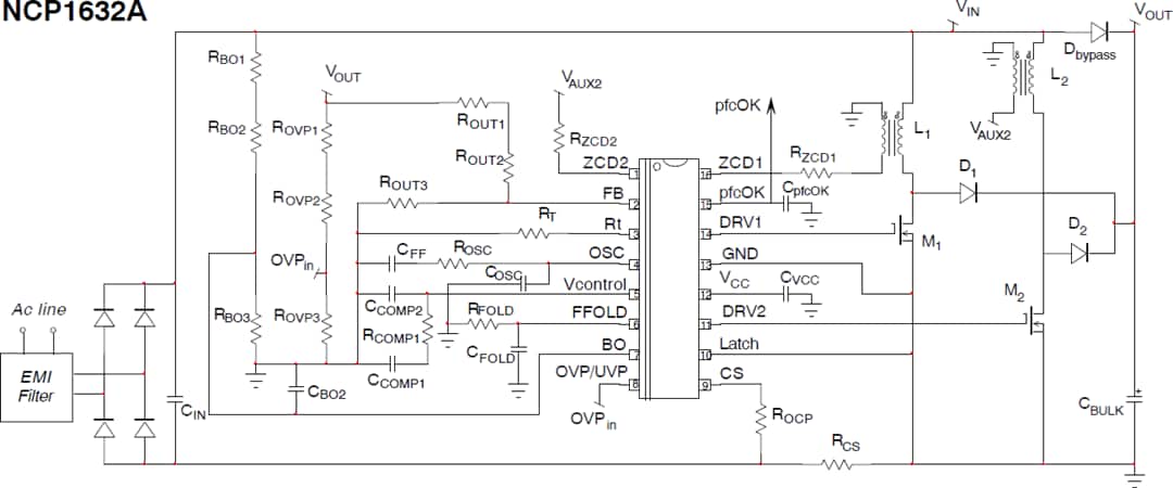
標準アプリケーション回路
パッケージ外形
公開: 2022-08-22
| 更新済み: 2026-03-03
