Qorvo 0.7GHz ~ 1.0GHz QPB9350EVB評価ボード

Qorvo 0.7GHz ~ 1.0GHz QPB9350EVB評価ボードは、QPB9350 DVGAの機能性と汎用性を簡単に実証するように設計されています。QPB9350 0.4GHz ~ 1.0GHzデュアルチャンネルRx DVGAは、高性能マクロ基地局レシーバ用に開発されています。Qorvo QPB9350EVBボードは、700MHz ~ 1,000MHz周波数範囲が特徴です。

アプリケーション

  • 無線インフラ
  • ダイバーシティ受信器
  • TDDまたはFDDシステム
チャート - Qorvo 0.7GHz ~ 1.0GHz QPB9350EVB評価ボード

レイアウト

Qorvo 0.7GHz ~ 1.0GHz QPB9350EVB評価ボード

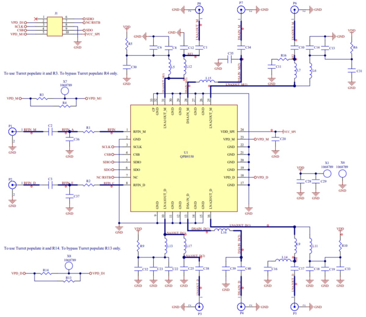
回路図

回路図 - Qorvo 0.7GHz ~ 1.0GHz QPB9350EVB評価ボード
公開: 2024-05-26 | 更新済み: 2024-06-07