Qorvo QPB9351EVB評価ボード

Qorvo 1.7GHz ~ 2.7GHz QPB9351EVB評価ボードは、QPB9351 VGAの機能性と汎用性を簡単に実証するように設計されています。QPB9351 1.7GHz ~ 2.7GHzデュアルチャネル Rx VGAは、高性能マクロ基地局レシーバ用に開発されています。Qorvo QPB9351EVBボードは、1,700MHz ~ 2,700MHz周波数範囲が特徴です。

アプリケーション

  • 無線インフラ
  • ダイバーシティ受信器
  • TDDまたはFDDシステム
チャート - Qorvo QPB9351EVB評価ボード

レイアウト

Qorvo QPB9351EVB評価ボード

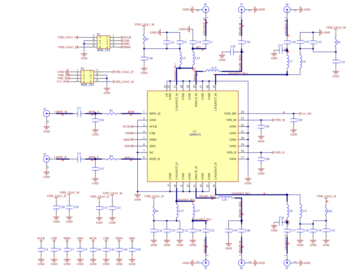
回路図

回路図 - Qorvo QPB9351EVB評価ボード
公開: 2024-05-31 | 更新済み: 2024-06-07